1月26日,国际黄金市场迎来历史性时刻。现货黄金接连突破5000美元、5100美元两大整数关口,日内大涨超110美元,最高触及5111.17美元/盎司,创下历史新高。1月26日晚,白银价格加速上涨。伦敦银现价格涨幅扩大至12%,纽约期银主力合约涨逾16%。 【此前报道:】
不过,1月27日凌晨,黄银价格突然大幅回调,但截至发稿,又现冲高趋势。


在此背景下,银行业针对积存金产品的风控措施持续收紧,通过提高投资者准入门槛、上调起购金额等方式筑牢风险防线,行业已形成风险评级与起购金额“双提升”的风控格局。期货交易所也通过调整保证金、涨跌停板幅度以及强化实际控制关系管理等一系列“组合拳”平抑非理性波动,引导市场回归理性。
国有大行:
强化黄金积存业务风险测评
1月26日,中国农业银行发布公告称,为落实监管要求,将增加风险承受能力测评准入机制。自2026年1月30日起,个人客户办理存金通黄金积存业务的签约、买入、定投三类业务时,需通过风险测评并取得“谨慎型”及以上评估结果。不过,已有前述评估结果且在有效期内的无需重测。已签约客户的卖出、提货,有效期内定投计划的执行和终止,以及解约等操作,不受上述条件的限制。

这并非中国农业银行首次强化风控。2025年10月,该行曾提示“国际贵金属价格波动剧烈”,建议客户“合理控制持仓规模”。同年10月22日,中国农业银行宣布清理存量休眠客户,对连续一个月无持仓、无库存、无欠款的代理贵金属交易客户解除协议。
此前,工商银行发布公告称,自2026年1月8日起,该行如意金积存业务最低投资额(即积存起点金额)由1000元上调至1100元,但按克数积存的积存起点仍为1克。此外,自2026年1月12日起,个人客户办理积存金开户、主动积存或新增定投计划,需按照该行统一的风险测评问卷进行风险承受能力评估,达到C3-平衡型及以上的评估结果,并签订风险揭示书。 【此前报道:】

目前,多数银行的积存金起购门槛已突破千元。中信银行自2025年11月15日起,将定投最低金额从1000元调整为1500元;建设银行同日将日积存起点从1000元上调至1200元,这是该行在2025年年内第二次上调门槛。
值得关注的是,为避免频繁调整,部分银行引入了浮动机制。农业银行早在2025年9月就推出“随金价浮动”定价机制,交通银行随后跟进。在这种模式下,起购金额随实时金价动态调整,从根本上解决了因金价上涨而频繁调整门槛的问题。
“金价大幅波动时,投资者容易盲目追高。”有业内人士表示,“提高门槛既能筛选出风险承受能力更强的投资者,也能起到风险提示作用,避免非理性投资行为。”
交易所:
引导贵金属与有色理性投资
1月26日午间,上海期货交易所发布公告称,在日常监控中发现3组共16名客户在锡、白银期货交易中涉嫌未按规定申报实际控制关系。依据《上海期货交易所交易规则》及《实际控制关系账户管理办法》,上期所决定对相关客户在锡、白银品种上采取限制开仓1个月、限制出金等监管措施。

值得关注的是,上期所较少在午间时段发布监管公告。市场人士普遍认为,此举释放了明确而强烈的信号:在当前贵金属和有色金属价格快速上涨、市场情绪高度亢奋的背景下, 交易所正以更高频次、更大力度履行一线监管职责。
上期所当日盘后发布了多条风控公告,涉及近期波动较大的白银、沪锡、沪铜、沪铝及国际铜期货相关合约。
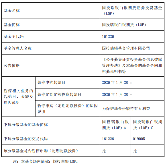
此外,国投白银LOF公告称,本基金将于2026年1月27日开市起至当日10:30停牌,自2026年1月27日10:30复牌。国投瑞银基金在最新发布的公告中表示,该基金二级市场交易价格明显高于基金份额净值,出现较大幅度溢价。特此提示投资者关注二级市场交易价格溢价风险,投资者如果盲目投资于高溢价率的基金份额,可能面临重大损失。

1月26日晚,国投白银LOF公告称,将于1月28日起暂停申购(含定期定额投资)业务。
对此,国信期货首席分析师顾冯达表示,近期金银铜等品种价格持续飙升,多个创出历史新高,交易活跃度显著提升。但“行情火热”的背后,也潜藏剧烈波动风险。
“短期涨幅过大、速度过快,容易诱发非理性追涨甚至‘博傻’式投机,积累系统性隐患。1月26日, 上期所罕见在午间时段释放如此明确的监管信号,这一及时有效的监管措施传递了明确的监管决心。”顾冯达表示。
中信建投期货首席分析师王彦青同样认为,上期所多次针对有色与贵金属品种采取包括交易限额、保证金调整及实控账户核查在内的风控与监管措施,并及时公开通报,充分彰显其坚决维护市场公平、公正和交易秩序的决心。他提醒,当前金属市场情绪浓厚、波动显著加大、交易风险明显增加, 建议广大投资者增强风险意识,理性、合规地参与交易,避免遭遇行情极端波动风险。
业内人士:
高位震荡加剧宜理性投资
对于贵金属后市走势,中信证券首席经济学家明明表示, 从长期来看,美国经济压力、美联储宽松货币政策以及美国通胀黏性都将延续,贵金属价格可能还将保持高位震荡。
华闻期货有限公司总经理助理程小勇认为,在国际秩序重构和变革当中,美元信用会继续削弱, 金银等贵金属的投资属性攀升和货币属性回归或有望支撑价格继续走强,不过也需要关注,贵金属短期暴涨后亦存在回调风险。一方面,一旦地缘政治危机缓和,避险买盘可能会消退;另一方面,贵金属上涨可能刺激部分散户加杠杆,一旦回调可能引发多头踩踏。建议投资者不宜加杠杆追涨,应做好资金管理。
“当前配置黄金的核心,要从短线交易博弈的思维,转向中长期战略配置的视角。”华夏基金高级策略分析师陈彦冰表示,未来市场波动性将显著加剧,应重点关注两大核心变数。 其一是关注美联储货币政策的路径。当前市场已经计入了过多的利好预期,如果美国通胀卷土重来,导致美联储放缓降息步伐,这将对金价造成阶段性压制。 其二是关注全球央行购金行为的边际变化。
建信期货发布的研报分析,贵金属短期飙升积累了内在调整风险,加上投资资金大量涌入,加大了贵金属波动风险,建议投资者降低仓位以规避短期调整风险,保持较高的灵活性。
你觉得最近是入手贵金属的时机吗?你怎么看待这波大涨?评论区说说↓
(注:本文不构成任何投资建议)
来源丨中国商报微信综合自期货日报、解放日报、人民财讯、21世纪经济报道
封面丨CNSPHOTO
责编丨喻悦 白雅琦 付颢琬