1月26日,黄金白银走出史诗级行情,铂金和钯金也强势上涨,还有多个有色金属品种上涨。金属价格狂飙之下,A股市场贵金属板块领涨,国内期货市场相关品种价格也大涨。
黄金与白银在刷新历史高点后大幅回调。现货白银一度上涨14%,达117美元/盎司,随后跳水并抹去全部日内涨幅,收报约103.7美元/盎司。现货黄金一度上涨2.5%,达5110美元/盎司,随后回落,一度向下跌破5000美元/盎司。
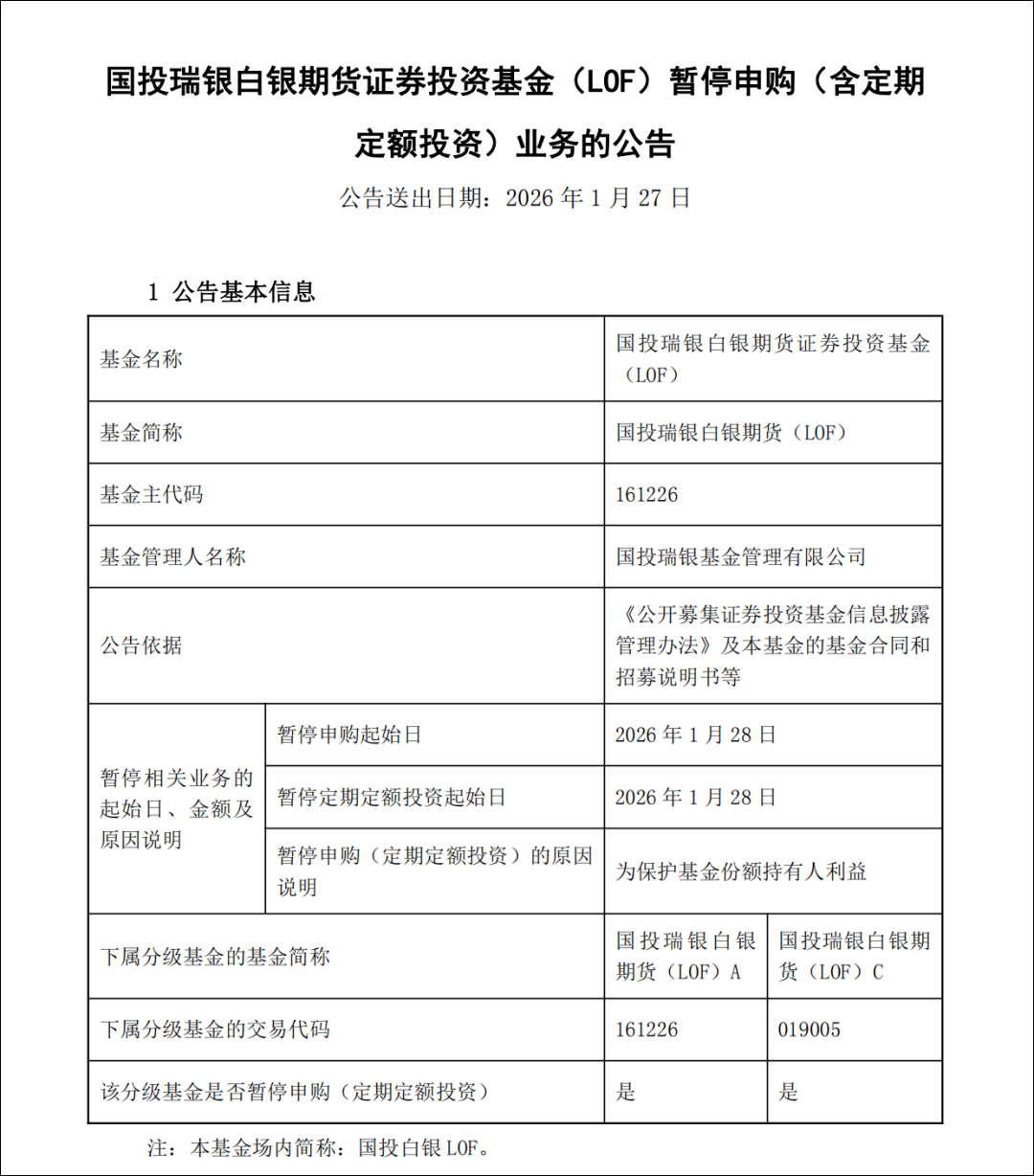
1月27日,国投白银LOF公告,为保护基金份额持有人利益,2026年1月28日起暂停申购(含定期定额投资)业务。据悉,这是全市场唯一一只主要投资于白银期货的基金产品。

全年来看,白银涨幅已经明显超过黄金涨幅,这也让众多网友“纷纷上车白银”,消息一出,有网友称“刚跨一只脚,就关门了?”“有人大腿都拍肿了”。


今年已密集发布16次溢价风险提示
2026年开年不足一个月,国投白银LOF已密集发布16次溢价风险提示,其中多次同时公告停复牌事项。
22日,国投白银LOF发布公告称,该基金21日收盘价明显高于基金份额净值,投资者如果盲目投资于高溢价率的基金份额,可能面临重大损失。国投白银LOF于2026年1月22日开市起停牌至收市。
在经历全日停牌后,23日国投白银LOF又从开市起停牌1小时。截至23日收盘,国投白银LOF场内收盘价为3.875元,跌1.15%,全天成交额超44亿元,换手率超31%。
白银历史性突破100美元
金银比创下14年新低
在黄金历史性地站上5000美元/盎司的同时,白银以更猛烈的涨势创造着新高。1月26日早间,国际白银现货价格首次站上100美元/盎司,最高时已接近110美元/盎司。
得物App数据显示,近一周,投资银条价格飙涨41%,是投资金条涨幅的4.8倍。以老凤祥投资银条(20g)为例,近一周价格由609元上涨至859元,上涨了41%,仅1月27日当天就上涨了7.5%。近3个月,该产品由359元上涨至859元,上涨了139%。而投资金条价格上涨远低于白银,以老凤祥投资金条(10g)为例,近一周价格由11750元上涨至12750元,价格仅上涨8.5%。
2025年全年,白银价格已上涨了近150%。由于涨幅大大超过了黄金,金银比持续下降,截至昨日,金银比已跌破了50,远离了60-70的长期震荡区间,创近14年来新低。
历史上,金银比长期维持在60至70水平。上一次金银比大幅收窄,还是在2011年前后。一般认为,金银比超过80,意味着国际金价被高估;低于50则意味着银价进入强势。
与黄金以避险属性驱动为主不同,白银价格的上涨兼具金融属性与工业属性。近年来光伏、新能源等领域的工业需求持续增长,使得全球白银已连续5年陷入供应短缺状态,叠加出口管制收紧、库存处于历史低位等因素,供需矛盾进一步加剧,推动白银价格弹性显著高于黄金。
白银还会再涨吗?
方正证券认为,白银的回调风险大于黄金,长期看好,但短期波动幅度需重点警惕。其中,工业需求长期刚性增长为白银价格提供核心支撑,短期受技术与产能波动存在变量;投资需求中期仍有增量空间,短期易受市场情绪与政策调控扰动。
对于未来银价走势,东方金诚22日发布分析称,未来银价走势将呈现短期强势震荡、中长期回归基本面的态势,仍具备进一步上涨空间,但需警惕阶段性回调风险。短期来看,当前金银比低于50,超买信号明显,极端比值后可能出现均值回归,导致银价调整。不过,考虑到COMEX注册仓单与伦敦可交割库存处于历史低位,3月交割月临近可能引发“无银可交”的挤仓风险,推动价格冲高。
同时,光伏装机旺季即将到来,一季度通常为光伏行业备货高峰,银浆需求刚性增长,也将支撑银价上涨。
投资银条火热
有工厂加班加点生产
据央视新闻报道,2025年4月以来,白银价格持续上涨。银价的迅猛上涨,让不少人看到了机遇,市场投资需求旺盛,相关投资品供不应求。在深圳的一家银制品生产工厂,工人们已经连续几个月加班加点生产投资银条。

这家工厂的负责人表示,他们的工厂之前主要生产白银首饰,而近几个月以来,投资银条的需求迅速上涨,首饰需求明显下降,他们工厂的生产相应调整,原本作为副业的银条生产,现在变成了主业。
伴随着银价的上涨,银条在深圳水贝市场的存在感也越来越强,不少黄金柜台开始转卖银条。来自江苏盐城的珠宝采购商周先生表示:“我过去从事十年的珠宝行业,过去十年,我加起来的销售白银都没有现在一天多”。
广东深圳某银制品加工厂总经理向记者表示:“去年10月到12月底,大部分都是做1公斤的银条多一点,还有500克的、光面的。进入了2026年1月份之后,最大的量就是100克和200克的,包括所有的工艺也在提升,品类也丰富了很多。”
这波白银上涨行情
伴随一定风险
据新华社24日报道,工业领域需求增加、散户投资者的“害怕错过”情绪、避险吸引力以及结构性供应缺口仍将推动白银价格上涨。展望未来,2026年白银价格可能达到每盎司120美元的目标价位。
分析人士同时警告,鉴于白银价格的波动性,这波上涨行情伴随一定风险。
纽约商品交易所黄金期货市场交投最活跃的2月黄金期货价格隔夜也创历史新高,一度突破每盎司4990美元,距离每盎司5000美元历史性关口仅几步之遥。美国银行已将近期黄金目标价上调至每盎司6000美元,在主要机构中,其对黄金价格的预测最为激进。
来源:都市快报、中新经纬、央视新闻、新华社、界面新闻等
江门广播电视台综合整理
编辑:马祎
二审: 秦蘅
三审: 苏伟城