导读:春节后的前两个交易日,国投瑞银白银LOF复牌连续两个涨停。从春节前的估值调整以及后续的补偿方案,国投瑞银LOF成为了市场的热议话题。有许多人对国投瑞银此次的产品运作和后续补偿提出了质疑。作为资产行业的“外部观察者”,我们希望从第三方角度解析此次事件的始末,希望帮助投资者还原真实的逻辑。
从限购到暂停申购,
风险提示的警钟早已敲响
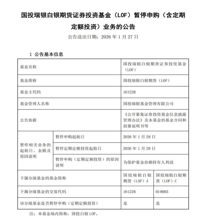
许多人知道国投瑞银白银LOF是在2025年,但事实上这是一只成立超过10年的上市型开放式基金(LOF)。从公开信息看到,该基金主要投资于上海期货交易所白银期货主力合约,持仓比例占净资产90%-110%,净值表现和白银期货高度相关。
从成立之后的很长一段时间,由于白银期货价格走势整体温和,这只基金并没有被许多投资者关注。一直到2024年下半年开始,伴随着白银价格的上涨,越来越多投资者开始买入国投瑞银白银LOF。期间,该产品也多次限购,2024年6月A类产品单日限购额降至1万元,2025年10月20日A类份额单日限购额调整为100元,C类份额调整为1000元。
从2025年10月开始,白银价格出现了近10年最汹涌的一轮上涨,该基金净值从1.26元涨到了5.25元,累计涨幅超过300%(注:在整个10月,国投瑞银不断在调整限购额度)。2026年1月26日晚,国投瑞银白银LOF公告,将于1月28日起暂停申购。

就在公告暂停申购不久,白银价格走势受美联储货币政策低于预期等影响,出现了比较大的调整。COMEX白银期货在1月30日至2月2日期间累计下跌31.5%。由于国内白银期货存在单日涨跌幅限制,沪银期货在2月2日下跌13.93%,2月3日继续下跌17.90%,两日合计跌幅31.84%。
为了真实反映基金底层资产价值的变化,国投瑞银基金依法对基金净值进行了估值调整,该基金2月2日净值单日跌幅31.5%,创公募基金产品单日历史记录。之后的故事我们都知道,许多当日赎回的投资者对于产品的估值调整措手不及。大家都认为,如果按照沪银期货的估值,净值最多下跌17%。而且,在这个产品中,不乏许多来套利的投资者(此前部分APP中有许多如何“套利”白银LOF的内容)。
客观来说,国投瑞银基金从去年10月开始不断对该产品进行限购,并且在1月26日晚发布了停购的公告,已经给投资者提示了风险。而2月2日的调整估值,其实也是为了保护当天没有赎回的持有人,避免“先赎占优”。
一个非违法违规的补偿方案
接下来,我们看看这次的补偿方案(注:我个人觉得是补偿,而非赔偿。因为估值调整本身是没有违法违规的)。2月15日,国投瑞银白银LOF公告了补偿方案:1)对估值调整影响金额(由-17%调整至-31.5%的部分)为1000元以下的自然人投资者,按照实际影响金额全额补偿;2)对于受影响金额超过1000元(含)的自然人投资者,按照特定比例计算补偿,其中1000元(含)到2000元的和解金额比例35%,2000元(含)到3000元的和解金额比例25%,3000元(含)到5000元的和解金额比例15%,5000元(含)到10000元的和解金额比例10%,超出10000以上部分以5%的比例封顶;3)2月26日正式通过线上办理。
这是一次比较罕见的补偿,因为此次估值调整是合法合规的。公司的补偿更多是基于回应投资者呼声、守护投资者信任和体验做出的。根据统计,90%以上的投资者当日赎回金额在1000元以下,能获得全额补偿。
在此次补偿方案出现后,市场上还是有不少关注点,主要围绕两个问题:1)为什么2月2日没有赎回的投资者不在补偿范围内?2)为什么场内买卖的投资者不在公告范围内?
我们希望站在专业客观的角度,帮助大家剖析这两个问题。
对于补偿投资者的范围,国投瑞银白银LOF的估值调整确实仅直接影响2月2日赎回基金的投资者,对于没有赎回的投资者,其资产价值已经通过随后一天的净值下跌体现了实际损失。无论估值如何调整,对于2月2日没有赎回的持有人,并不会产生影响。
回过头来说,投资收益本质是承担风险。没有赎回的投资者,大概率是为了获得潜在收益愿意承担风险的。这就好比一个股票跌停的时候,有人选择卖出,也有人愿意抗一下,相信未来会反弹回去(带来潜在的预期收益)。客观来说,投资肯定不能赚了是自己的,亏了要找公司补偿。
那么,为什么场内投资者不在公告范围内呢?LOF基金本来就存在“净值”和“市价”两套价格体系。我们可以理解为,一个是买基金,另一个是买股票。净值调整是基金公司的行为,而场内交易价格是由二级市场买卖双方决定的。也就是说,场内价格像股票交易,有人以这个价格卖,就有人以这个价格买。成交价完全是市场行为。这是两套互不干涉的定价体系。许多人对此有所混淆,也是此次舆论误解的关键。对于所有参与LOF交易的投资者,也务必需要理解其独特的双轨制特性。
写在最后
春节长假期间,海外黄金和白银都出现了一定幅度的反弹。春节开年后的两个交易日,国投瑞银白银LOF连续两天涨停。投资者对这个产品的“风评”又有所转向。
作为一个跟踪大宗商品期货的LOF,这个产品本身就具有一定的高波动特征。对于投资者来说,我们需要知道不同类型的基金产品,对应的风险收益特征完全不同。低风险的产品,预期收益率也不会很高。短期高收益的产品,也很大概率需要承担高风险。
在趋势上涨的时候,大家会忽视风险只看收益。而长期的收益,基本上也和承担的风险有关。国投瑞银的此次动作,体现了在极端市场下对持有人利益的维护。公司的补偿方案,更多是公司试图保护投资者的利益,提升大家的感受。而对于普通投资者来说,理解不同基金产品的交易方式和定价机制至关重要。
从我们的第三方视角看,此次国投瑞银的处理方式,代表着基金行业在合规前提下,不断在提升持有人的体验。最后,也希望大家能够在新的一年中,收获财富!
- end -
按姓名首字母排序
上下滑动阅读更多内容
| | | | |
| | | | |
| | |
| | | | |
| | | |
| | | |
| | |
| |
| | | |
|
| | | | |
| | | |
| |
| |
| |
| |
| || |
|
| | |
| | | |
|
| | | |
| | | |
| | |
| |
| | | |
| |
|
| | |
| |
| | | |
| |
| | | |
| 银华| 东方红| |
|东方红|中信保诚
|
| |
|
| | | |
| |
| |
| |
| | | |
| | |
| | | |
| |
| | |
| | |
民生加银| 东方红
| | | |
| |
| | | |
| | |
| | |
| |
| |
中银| 中信保诚|
| |
| | |
| | |
|
| | | |
|
|
| |
| |
| | |
| | | |
| | | | |
富国| 农银汇理|
| | | |
| |
| |
| | | |
| |
| | 新华
富达 | |
| |
|
|
|
| || |
|| | |
| |

