1月26日,黄金白银走出史诗级行情,铂金和钯金也强势上涨,还有多个有色金属品种上涨。金属价格狂飙之下,A股市场贵金属板块领涨,国内期货市场相关品种价格也大涨。
黄金与白银在刷新历史高点后大幅回调。现货白银一度上涨14%,达117美元/盎司,随后跳水并抹去全部日内涨幅,收报约103.7美元/盎司。现货黄金一度上涨2.5%,达5110美元/盎司,随后回落,一度向下跌破5000美元/盎司。
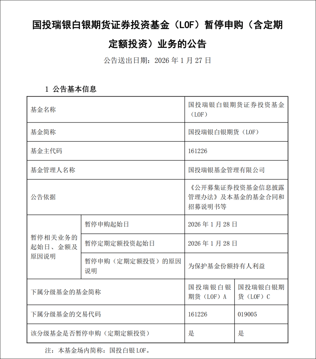
1月27日,国投白银LOF公告,为保护基金份额持有人利益,2026年1月28日起暂停申购(含定期定额投资)业务。据悉,这是全市场唯一一只主要投资于白银期货的基金产品。

全年来看,白银涨幅已经明显超过黄金涨幅,这也让众多网友“纷纷上车白银”,消息一出,有网友称“刚跨一只脚,就关门了?”“有人大腿都拍肿了”。


今年已密集发布16次溢价风险提示
2026年开年不足一个月,国投白银LOF已密集发布16次溢价风险提示,其中多次同时公告停复牌事项。
22日,国投白银LOF发布公告称,该基金21日收盘价明显高于基金份额净值,投资者如果盲目投资于高溢价率的基金份额,可能面临重大损失。国投白银LOF于2026年1月22日开市起停牌至收市。
在经历全日停牌后,23日国投白银LOF又从开市起停牌1小时。截至23日收盘,国投白银LOF场内收盘价为3.875元,跌1.15%,全天成交额超44亿元,换手率超31%。
白银历史性突破100美元
金银比创下14年新低
在黄金历史性地站上5000美元/盎司的同时,白银以更猛烈的涨势创造着新高。1月26日早间,国际白银现货价格首次站上100美元/盎司,最高时已接近110美元。
2025年全年,白银价格已上涨了近150%。由于涨幅大大超过了黄金,金银比持续下降,截至昨日,金银比已跌破了50,远离了60-70的长期震荡区间,创近14年来新低。
历史上,金银比长期维持在60至70水平。上一次金银比大幅收窄,还是在2011年前后。一般认为,金银比超过80,意味着国际金价被高估;低于50则意味着银价进入强势。
与黄金以避险属性驱动为主不同,白银价格的上涨兼具金融属性与工业属性。近年来光伏、新能源等领域的工业需求持续增长,使得全球白银已连续5年陷入供应短缺状态,叠加出口管制收紧、库存处于历史低位等因素,供需矛盾进一步加剧,推动白银价格弹性显著高于黄金。
白银还会再涨吗?
方正证券认为,白银的回调风险大于黄金,长期看好,但短期波动幅度需重点警惕。其中,工业需求长期刚性增长为白银价格提供核心支撑,短期受技术与产能波动存在变量;投资需求中期仍有增量空间,短期易受市场情绪与政策调控扰动。
对于未来银价走势,东方金诚22日发布分析称,未来银价走势将呈现短期强势震荡、中长期回归基本面的态势,仍具备进一步上涨空间,但需警惕阶段性回调风险。短期来看,当前金银比低于50,超买信号明显,极端比值后可能出现均值回归,导致银价调整。不过,考虑到COMEX注册仓单与伦敦可交割库存处于历史低位,3月交割月临近可能引发“无银可交”的挤仓风险,推动价格冲高。同时,光伏装机旺季即将到来,一季度通常为光伏行业备货高峰,银浆需求刚性增长,也将支撑银价上涨。
来 源:都市快报、中新经纬、财联社、新闻晨报
责任编辑:秦小茜
校 对:晓 亮
值班主任:费 煜
值班编审:刘子平