黄金、白银涨势仍在继续!
28日,现货黄金日内上涨超1%,一度达到创纪录的每盎司5247.628美元的高点,截止发稿,现报5243.608美元/盎司,上涨1.19%。现货白银日内涨幅达2.8%,现报115.042美元/盎司。

国内金饰价格同样行至历史高位,站上1600元/克。1月28日,黄金足金饰品报价1620元/克;金饰报价1618元/克;老庙黄金足金饰品报价1618元/克;金饰价格为1614元/克。

特朗普:将很快宣布新的美联储主席人选
消息面上,当地时间1月27日,美元指数大幅下跌,并创近四年以来新低。当天美元兑日元、美元兑欧元等主要货币的汇率盘中均下跌超过1%。
截至发稿,美元指数回升至96.11,涨0.21%。
据媒体报道,分析认为,美元近期的持续走弱源于美国总统特朗普在内政与外交上缺乏连贯性的政策,一定程度上削弱了美国信誉,影响了全球投资者对美元资产的信心。
另外,据央视新闻客户端消息,美国研究机构世界大型企业研究会27日发布的初步调查数据显示,美国1月份消费者信心指数从2025年12月份修订后的94.2显著降至84.5,为2014年5月以来最低水平。
当地时间1月27日,美国总统特朗普在爱荷华州公开讲话中再次抨击美联储主席鲍威尔,称其是“一位糟糕的美联储主席”。
特朗普称,鲍威尔想尽可能把利率维持在高位。特朗普表示,将很快宣布新的美联储主席人选。
黄金、白银基金宣布:暂停申购
市场方面,港股黄金股多数走强。截至发稿,(06693.HK)涨5.76%、(01729.HK)涨5.26%、(01818.HK)4.32%、(03330.HK)涨2.95%。

值得注意的是,继此前国投白银LOF宣布将暂停申购业务后,易方达黄金主题LOF昨日晚间也宣布于今日起,暂停相关产品申购。
易方达黄金主题LOF:1月28日起暂停A类人民币份额申购及定期定额投资业务

1月27日,易方达黄金主题LOF公告,1月28日起暂停A类人民币份额申购及定期定额投资业务。
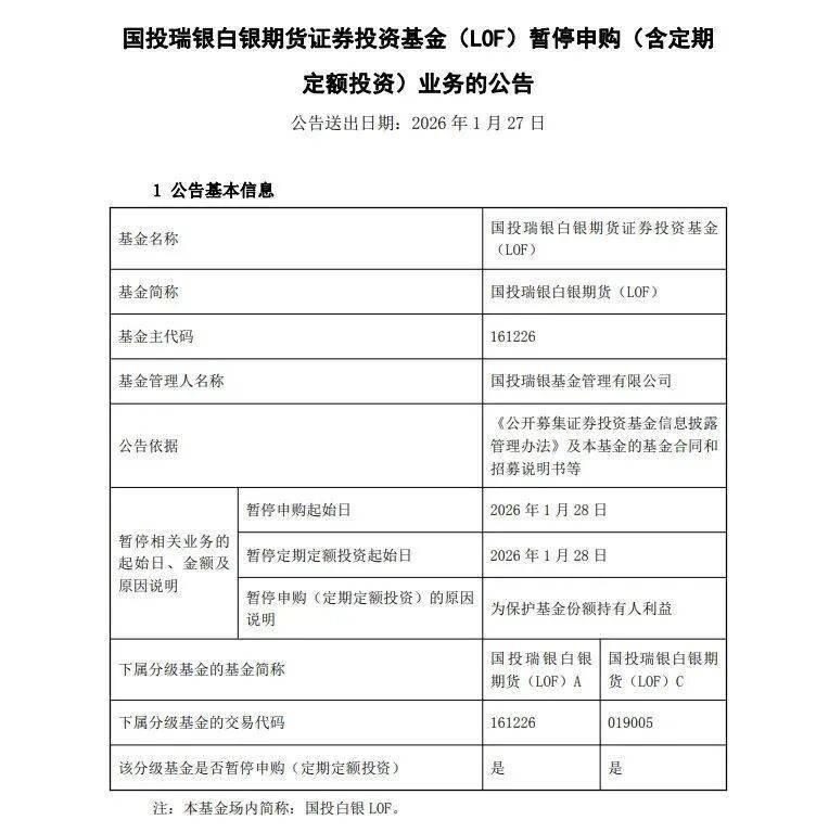
国投白银LOF:将于1月28日起暂停申购(含定期定额投资)业务

1月26日,国投白银LOF公告,将于1月28日起暂停申购(含定期定额投资)业务。
国投白银LOF:将于1月28日开市起至当日10:30停牌

另外,1月27日,国投白银LOF公告,本基金将于2026年1月28日开市起至当日10:30停牌,自2026年1月28日10:30复牌。若本基金2026年1月28日二级市场交易价格溢价幅度未有效回落,本基金有权通过向深圳交易所申请盘中临时停牌、延长停牌时间等措施,向市场警示风险,具体以届时公告为准。
据报道,面对未现明显刹车迹象的市场,商品交易所开始行动。芝加哥商品交易所(CME)当地时间27日发布通知,对部分白银、铂金和钯金期货合约的保证金(Outright Rates)参数进行调整。文件显示,部分白银合约的新保证金比例高于此前水平,约为名义价值的11%。新标准将于当地时间1月28日收盘后生效。
与此同时,越来越多分析师开始关注风险预警。前首席策略师、全球研究联席主管Marko Kolanovic认为,银价此番大幅上涨并非由基本面驱动,其涨幅主要源于投机行为,并称这轮涨势是“模因交易者(meme traders)试图主导市场的结果”。Kolanovic预计,2026年晚些时候,白银价格或跌至当前水平的约一半。
申银万国期货认为,近期国际金价持续上涨并迭创历史新高,是地缘政治格局变化、流动性环境持续宽松等因素共同作用的结果。从流动性来看,经济数据显示美国通胀压力缓解,就业仍然疲软,2026年美联储仍将继续降息,宽松的流动性环境为贵金属的上涨提供有力支撑。在此背景下,全球投资者对贵金属的战略配置需求提升,黄金和白银ETF规模持续扩张,助推贵金属价格上升。
博时基金表示,在经济和政治高度不确定的时期,黄金作为避险和分散投资的角色,使其成为战略投资组合的优势品种。特别是,当权益市场估值已高,领域波动率与价格趋势已趋于下行,黄金在当前状况下的吸引力有望愈发明显。
每日经济新闻综合市场消息、每经网、红星新闻等
(文章来源:每日经济新闻)
(原标题:金价狂飙,站上5240美元历史高点!黄金、白银基金宣布:暂停申购)