撰稿|多客
来源|贝多商业&贝多财经
11月26日,深圳市新国都股份有限公司(下称“新国都”,SZ:300130)递交招股书,报考在港交所上市。据贝多商业&贝多财经了解,新国都是一家A股上市公司,于2010年10月19日登陆深圳证券交易所创业板。

新国都在招股书中表示,该公司是一家支付技术服务供货商。目前,该公司提供集“支付硬件+支付服务”于一体的模式,向生态圈内的用户提供整合式、端到端数字支付技术解决方案。
事实上,新国都主要通过全资子公司嘉联支付提供支付服务等业务。天眼查App信息显示,嘉联支付的全称为嘉联支付有限公司,成立于2009年5月,拥有全国性银行卡收单业务牌照。

当前,嘉联支付专注于为企业用户提供收单服务和向个人用户提供个人支付服务,并向客户提供增值服务。嘉联支付方面称,该公司的收单业务遍及全国337个城市,覆盖了百万商户,年交易额近1.5万亿(元)。
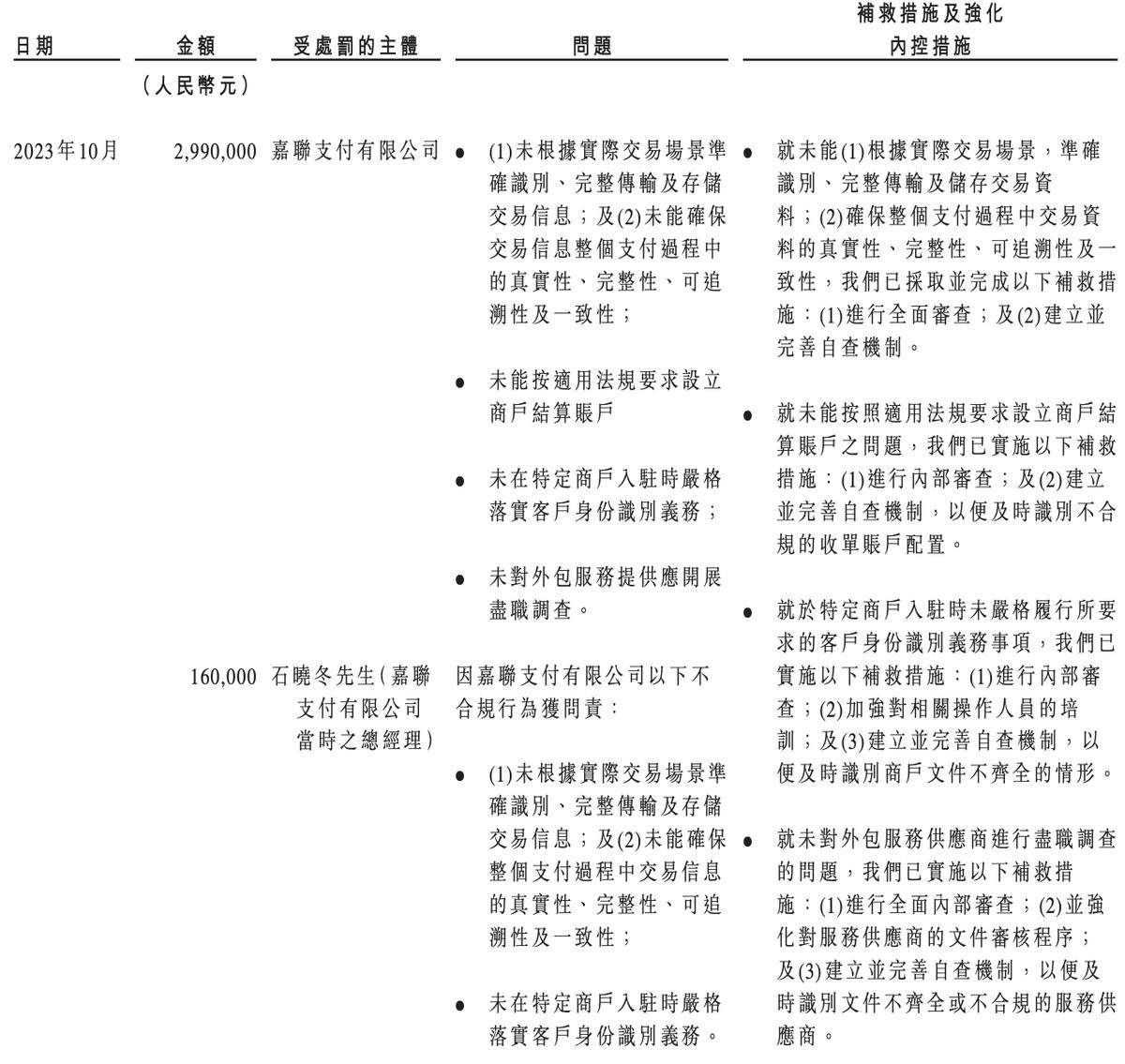
就在2023年11月,嘉联支付曾收到一张大额罚单。具体而言,该公司因违反清算管理规定、违反商户管理规定、未对外包服务商开展尽职调查,被中国人民银行深圳市分行警告,没收违法所得95.19元,并罚款299万元。

与此同时,时任嘉联支付总经理石某冬被警告,并罚款16万元。而据贝多商业&贝多财经了解,石某冬指的是石晓冬。2023年12月,嘉联支付曾发生工商变更,其中石晓冬不再担任该公司董事、总经理、法定代表人。
作为替代,嘉联支付新增杨美林为该公司总经理,原董事长刘蛟改任公司法定代表人、执行董事。此外,嘉联支付董事刘祥和监事林明珠退出,新增徐梦为监事。其中,刘蛟为嘉联支付创始人。
据新国都招股书披露,石晓冬现为新国都执行董事、副总经理。除了石晓冬,该公司高管还包括执行董事、董事长、总经理刘祥,执行董事韦余红,执行董事、副总经理孙彤,执行董事、人力资源部副总监刘玉清,非执行董事、董事会副主席(即副董事长)江汉等。

同在2023年11月,嘉联支付广西分公司同样收到了一张罚单。具体来看,嘉联支付广西分公司因“未准确标识并完整发送交易信息”而被中国人民银行广西壮族自治区分行罚款3万元。
对于被处罚,新国都在招股书中表示,该公司已针对所有处罚实施补救措施及加强内部控制措施,且在实施补救措施及╱或向监管机构提交相关补救完成报告后,未收到相关监管机构的任何反馈或后续行动要求。

对于石晓冬被罚,新国都方面称,已实施多种补救措施,包括:进行内部审查、加强对相关操作人员的培训、建立并完善自查机制,以便及时识别商户文件不齐全的情形、识别文件不齐全或不合规的服务供应商等。
业绩方面,新国都好似“坐上过山车”。2022年、2023年和2024年度,该公司的营收分别约为43.15亿元、38.00亿元和31.46亿元,其中2023年、2024年分别同比减少11.9%、17.2%。
另外,新国都的利润水平有所波动。2022年、2023年和2024年度,该公司的期内盈利(净利润)分别约为4455.4万元、7.54亿元、2.31亿元,其中,2023年的净利润同比增长1592.8%,2024年则同比减少69.3%。

2025年上半年,新国都的营收、利润双双下滑。招股书显示,该公司2025年上半年的营收约为15.27亿元,较2024年同期的15.76亿元减少3.2%;净利润约为2.74亿元,同比减少38.7%。
值得关注的是,新国都多个业务线的收入均有不同程度的下滑。其中,收单及增值服务为核心板块,2022年、2023年、2024年度分别贡献收入30.59亿元、25.83亿元和21.12亿元,持续走低;占总收入的比例分别为70.9%、68.0%、67.2%,连年下降。
不过,新国都的电子支付产品收入曾在2023年实现了一定的增长,2024年则有所下滑,主要和海外市场相关,占比持续增长。得益于海外销售额增加,2025年上半年,该公司电子支付产品的收入约为5.38亿元,同比增长21.4%,占比增至35.2%。
另据新国都2025年三季度报告,该公司2025年第三季度的营收约为8.16亿元,同比减少5.93%;归母净利润约为1.32亿元,同比增长187.18%;扣非后净利润约为1.21亿元,同比减少16.72%。
整个2025年前三季度,新国都的营收约为23.43亿元,较2024年同期下降4.15%;归母净利润约为4.08亿元,同比增长37.10%;扣非后净利润约为3.64亿元,同比下降32.97%。
长期来看,海外市场有望成为新国都的增量,但决不能仅仅依赖海外市场拉动,而应该一体两翼发展,探索平衡之道。