杭州联合银行因贷款管理不到位等被罚1110万元
创始人
2026-02-07 05:47:58
0

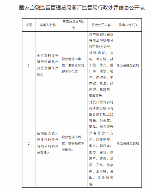
2月6日,国家金融监督管理总局浙江监管局披露的行政处罚信息公开表显示,杭州联合农村商业银行股份有限公司因贷款管理不到位、数据报送不准确等,被罚1110万元。

上证报中国证券网讯(记者 黄坤)2月6日,国家金融监督管理总局浙江监管局披露的行政处罚信息公开表显示,杭州联合农村商业银行股份有限公司因贷款管理不到位、数据报送不准确等,被罚1110万元。

相关内容

珠海港(000507)披露...
截至2026年3月3日收盘,珠海港(000507)报收于5.86元...
2026-03-04 01:18:40
原创 ...
学习是一辈子的事,如果一个人懂得这个简单的道理,即便他不适合应试教...
2026-03-04 01:18:36
藏家都在抢!被嫌弃的大清银...
2026年1月中旬,北京保利古钱币专场拍卖现场,随着拍卖师最后一锤...
2026-03-04 01:18:01
吉利汽车回购436万股 总...
吉利汽车(00175/80175)发布公告,2026年3月3日,公...
2026-03-04 01:17:58
支付宝申请切面模块检测方法...
国家知识产权局信息显示,支付宝(杭州)数字服务技术有限公司申请一项...
2026-03-04 01:17:57
西安艾润取得基于车牌的停车...
国家知识产权局信息显示,西安艾润物联网技术服务有限责任公司取得一项...
2026-03-04 01:17:48
北京花粉季提前,美团买药:...
春季花粉过敏,打开外卖平台,用个人医保账户下单抗过敏药,不到半个小...
2026-03-04 01:17:45
贵州茅台:已累计回购57....
贵州茅台3月3日公告,2月公司累计回购股份155,650股,占公司...
2026-03-04 01:17:45
紫光国微:发行股份及支付现...
证券之星消息,紫光国微(002049)03月03日在投资者关系平台...
2026-03-04 01:17:42

热门资讯

吉利汽车回购436万股 总支付... 吉利汽车(00175/80175)发布公告,2026年3月3日,公司回购股份436万股,回购金额为6...
土耳其主要股指BIST 100... 每经AI快讯,3月3日,土耳其主要股指BIST 100下跌3.1%,主要银行业指数下跌5.3%。
ETF复盘资讯|A股深度回调!... A股三大指数今日(3月3日)集体回调,截至收盘,沪指跌1.43%,深证成指跌3.07%,创业板指跌2...
华安证券(600909)披露“... 截至2026年3月3日收盘,华安证券(600909)报收于6.22元,较前一交易日下跌1.43%,最...
欧元区最新通胀数据反弹,欧洲央... 北京时间3月3日下午,欧洲统计局公布欧元区2026年2月CPI初值数据,其同环比增幅均超市场预期。具...
石油计价机制助推美元走强 压制... Monex USA的Juan Perez撰文指出,中东冲突引发的 石油飙升是近期美元上涨的关键驱动力...
大股东四川和邦生物追投880万... ( 图片来源:《澳华财经在线》) 【异动股】获最大股东四川和邦生物追投880万澳元 Avenira...
欧洲天然气价格涨幅进一步扩大至... 每经AI快讯,3月3日,欧洲天然气价格涨幅进一步扩大至40%,报62.5欧元/兆瓦时,2日涨超100...
韩元兑美元汇率跌势加剧,日内跌... 韩元兑美元汇率跌势加剧,日内跌幅逾2%,跌破1470。 来源:金融界AI电报
原创 曼... 据报道,卡塞米罗已经向曼联指明了他希望的接替人选,而英力士方面则计划在夏窗引进三名新援。 卡塞米罗已...