近日,位于湖南郴州市永兴县的地标建筑“永兴银楼”被拍卖。法拍网显示,该楼纯银含量为70%,共用了1.75吨纯银,评估价值为12047000元,折算下来单价为每克纯银6.88元,引发网友热议。

永兴银楼外观 法拍平台图片

永兴银楼流拍 平台截图
2月1日,极目新闻记者在阿里法拍平台上看到,本次拍卖的委托方为湖南鑫达银业股份有限公司,标的物为永兴县便江街道永兴大道256号的一宗工业用地、地上建筑物、苗木、银楼白银、银楼佛像、雕塑。
据湖南省郴州市中级人民法院(2025)湘10破13号决定书,该院2025年8月15日根据当事人的申请,裁定受理湖南鑫达银业股份有限公司(简称湖南鑫达)破产清算一案。平台公告显示,标的物中,土地评估价为9181200元、地上建筑物评估价为9426556元、苗木评估价为309566元、银楼白银评估价为12047000元,此外,银楼佛像、雕塑,评估价为406866.67元。以上资产整体评估价为3137余万元,起拍价为25096950元。
极目新闻记者看到,本次拍卖于1月16日进行,有两人报名,但因无人出价最后流拍。
本次拍卖的标的物中,最引人瞩目的是银楼,民间俗称“永兴银楼”,是永兴当地的标志性建筑。该银楼位于永兴县中国白银第一坊景区内,是由湖南鑫达公司投资打造的一座中国白银文化馆,于2007年竣工,牌匾上标有“天下银楼”。

景区全景 法拍平台图片
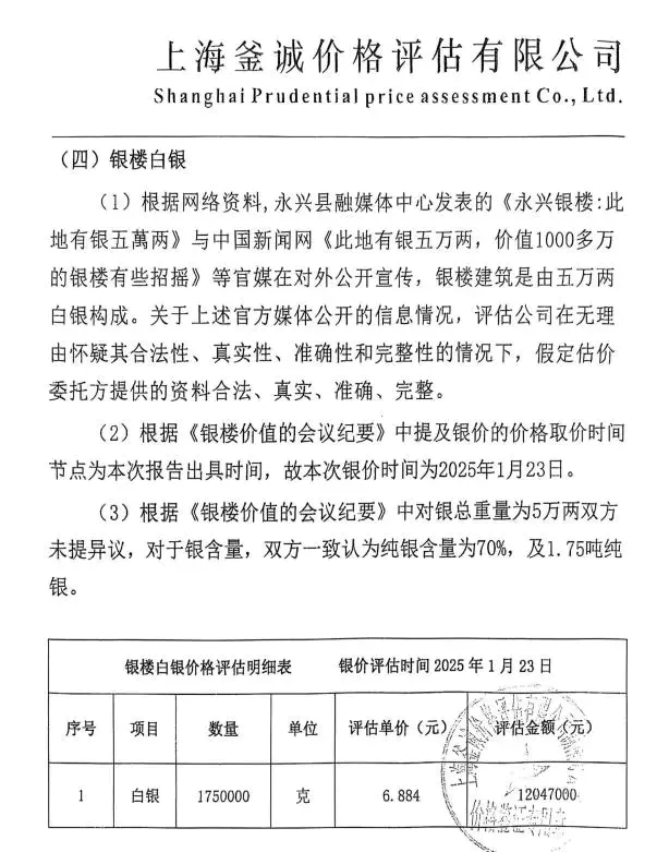
湖南鑫达上传平台的一份价格评估报告书还称,根据永兴县融媒体中心发表的《永兴银楼:此地有银五万两》与中国新闻网《此地有银五万两,价值1000多万的银楼有些招摇》等媒体在对外公开宣传,银楼建筑是由5万两白银构成。评估报告书称还称,根据《银楼价值的会议纪要》,本次银价取价时间为2025年1月23日。对银总重量为5万两未提异议,对于银含量一致认为纯银含量为70%,即5万两(2.5吨)银中含纯银1.75吨,评估单价为纯银6.884元/克。
因为近期白银价格大涨,市场上白银投资价格已超过29元/克,按此估算,1.75吨纯银价值已超5000万元。有网友表示,“永兴银楼”简直是白菜价甩卖,和白送差不多。

为何银楼这么便宜,最终还是无人出价?有网友称,这可能与拍卖公告中一则“不得擅自变更用途”的限制条款有关。
极目新闻记者注意到,永兴银楼拍卖公告中有6条特别说明,其中第5条称:买受人竞得本标的物后,须继续维持其“中国白银文化馆(天下银楼)”的文旅景区核心定位,严格恪守既定规划功能与经营方向,不得擅自变更用途,确保该文旅项目持续稳定运营、长效发展。
公告中介绍,中国白银文化馆(天下银楼)作为鑫达银业旗下核心资产是当地依托“中国银都”的雄厚产业根基与独特白银文化,重点规划、倾力打造的文旅标杆项目。该项目既是永兴推动文旅深度融合、实现产业转型升级的关键载体,更在《永兴县全域旅游发展总体规划(2017-2025)》《永兴县国民经济和社会发展第十四个五年(2021-2025 年)规划和二〇三五年远景目标纲要》中占据举足轻重的战略地位。永兴被誉为“没有银矿的中国银都”,中国白银文化馆(天下银楼)是国内唯一纯银打造的标志性建筑,更是“中国银都”的核心文化符号。
2月1日,极目新闻记者电话联系到该资产委托管理方,一工作人员称,目前永兴银楼正寻找有意向的购买方进行商洽,待找到合适的意向方后会在平台上再次挂拍。
该工作人员透露,按当地有关方面的要求,该项目要保持文旅景区核心定位,购买方需继续维持既定规划功能与经营方向,因此买到银楼后是不允许拆除的。
该工作人员还表示,再次拍卖时,银楼仍会以12047000元(单价6.884元/克)评估价挂拍,不会因白银市场价大涨进行重新评估价值。(极目新闻)