因按揭贷款管理不审慎,民生银行西安分行被处罚
创始人
2026-02-04 01:56:17
0

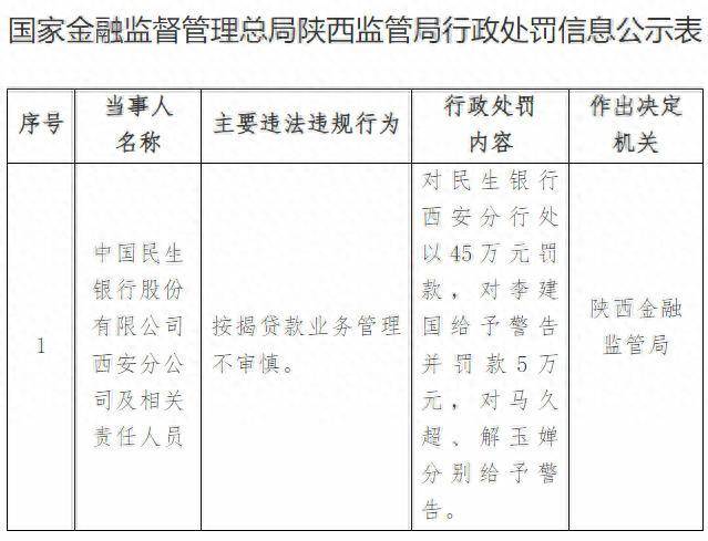
近日,国家金融监督管理总局陕西监管局公布行政处罚决定,中国民生银行股份有限公司西安分公司因“按揭贷款业务管理不审慎”被处以45万元罚款。

根据公示信息,此次处罚还涉及相关责任人。对李建国给予警告并罚款5万元,对马久超、解玉婵分别给予警告。

来源:陕西广播电视台

相关内容

“我拒绝继续贷款,他说我格...
贵阳的王女士和吴女士却因为一段恋情背上了沉重的债务,两人在和同一名...
2026-05-27 21:46:54
千万普惠贷款赋能 武汉锂电...
湖北日报讯(通讯员徐超)5月,中国银行江汉支行为武汉昊诚锂电科技股...
2026-05-27 21:46:27
【“以前愁放贷,现在愁续贷...
【“以前愁放贷,现在愁续贷”,逾百万亿元贷款到期,银行迎战资产端“...
2026-05-27 21:46:03
增速全省第二!超312亿元...
南方+潮州频道从中国人民银行潮州市分行获悉,2026年4月末,潮州...
2026-05-27 21:45:38
“不贷款就说我格局小,不适...
谈恋爱本是一件甜蜜的事,贵阳的王女士和吴女士却因为一段恋情背上了沉...
2026-05-27 21:40:55
资本策略地产(00497....
格隆汇5月26日丨资本策略地产(00497.HK)公告,于2026...
2026-05-27 21:38:44
优化调整住房公积金提取和贷...
雄安新区住房管理中心关于优化调整住房公积金提取和贷款政策的通知 各...
2026-05-27 21:36:57
泰格医药最新公告:取得招商...
泰格医药(300347.SZ)公告称,近日,公司收到招商银行杭州市...
2026-05-27 21:36:01
泰格医药:取得招商银行股票...
每经AI快讯,泰格医药(300347)5月26日公告,近日,公司收...
2026-05-27 21:32:36

热门资讯

“双倍银币”狂欢继续!6台神车... 车长们还在为银币不够用而发愁吗?5月22日-5月24日(20:00-23:59)双倍狂欢继续!在胜利...
阿林克取得使用移动终端的支付信... 国家知识产权局信息显示,阿林克有限责任公司取得一项名为“使用移动终端的支付信息传输系统和使用该系统的...
AI钱包、Token Pay,... 5月26日,支付宝宣布,“AI支付”已完成3亿笔AI智能体支付、支持95%通用智能体框架,成为全球首...
支付宝完成3亿笔AI支付 发布... 观点网讯:5月26日,支付宝宣布"AI支付"已完成3亿笔AI智能体支付,支持95%通用智能体框架,成...
信用卡“瘦身”倒逼转型 本报记者 勾明扬 近日,中国人民银行公布了2026年第一季度支付体系运行总体情况。一组组数据既勾勒出...
昆明产投两度折价挂牌 转让红塔... 5月19日,昆明产业开发投资有限责任公司再次挂牌转让云南红塔银行股份有限公司14.52%股权,挂牌总...
原创 浦... 长沙晚报掌上长沙5月26日讯(通讯员 何琪乐)为切实提升市民金融素养和风险防范意识,浦发银行长沙分行...
内蒙古银行以金融“活水”育文旅... 文旅兴则百业兴,金融活则产业旺。作为扩内需、促消费、稳就业的战略性支柱产业,文旅业态的蓬勃崛起,是内...
SMBC日兴证券上调软银集团目... SMBC日兴 证券将软银集团目标股价从 5,200 日元上调至 8,500 日元,以反映其持有的AR...
伊朗央行行长前往卡塔尔访问 △伊朗央行行长阿卜杜勒纳赛尔·赫马蒂 据伊朗方面25日消息,伊朗央行行长阿卜杜勒纳赛尔·赫马蒂前往卡...