
计息机制落地,数字人民币实现了从“数字现金”到“数字存款”的跨越;数字资产价值凸显的同时,为数字经济时代的货币体系重构,勾勒出清晰的中国路径
文|《财经》记者 唐郡
编辑 | 张威 袁满
“数字人民币有利息了。”李女士在数字人民币App方寸之间,所看到的0.05%利息,却是数字人民币的历史性记录。
在全球金融数字化转型与货币形态重构的博弈关键期,中国法定数字货币迎来里程碑式突破。
2026年1月1日,数字人民币计息机制正式落地,标志着中国版央行数字货币完成从“数字现金”到“数字存款”的质变,以制度创新开启2.0时代新征程。
这一变革的背后,是顶层设计的精准谋篇。2025年12月29日,中国人民银行(下称“央行”)党委委员、副行长陆磊在《金融时报》发表署名文章,明确《关于进一步加强数字人民币管理服务体系和相关金融基础设施建设的行动方案》(下称《行动方案》)于2026年1月1日正式实施。
新一代计量框架、管理体系、运行机制与生态体系同步启动,为数字人民币的功能升级筑牢制度根基。
《行动方案》的核心突破,在于重塑数字人民币的价值属性。方案明确银行机构需为客户实名数字人民币钱包余额计付利息,并遵守存款利率定价自律约定。这一安排不仅让商业银行可自主开展数字人民币钱包余额的资产负债经营管理,更通过存款保险制度,为其赋予与传统存款同等的安全保障,彻底改变了此前数字人民币的功能局限。
“客户在商业银行钱包中的数字人民币是以账户为基础的商业银行负债,标志着数字人民币由现金型1.0版进入存款货币型数字人民币2.0版。”陆磊的判断,精准概括了此次变革的核心意义。
“这代表着商业银行数字人民币钱包里的余额从现金变成了存款。”江苏省金科数字与科技金融研究院院长邹传伟对《财经》表示,从央行统计的货币层次来看,数字人民币从M0(流通中的现金)变成了M1(狭义货币),未来还有可能进入M2(广义货币),这也就是所谓的“计量框架调整”。
中国银行原副行长王永利称之为“中国货币运行体系的跨时代飞跃”。在他看来,随着计量框架调整,数字人民币钱包实质上就成为了存款账户,这意味着基于银行账户的所有业务都能用数字人民币来做。
“有了这样的机制,商业银行可以基于数字人民币构建存贷汇等商业模式,进而有动力推广数字人民币应用。”央行参事、清华大学五道口金融学院金融发展与监管科技研究中心主任张健华对《财经》表示。
多位受访人士对《财经》表示,为落实《行动方案》要求,作为数字人民币运营机构的商业银行需对关联系统进行改造升级,将数字人民币账户融入现有业务体系,进而将数字人民币嵌入现有产品体系。
财付通与微众银行联合数字人民币项目组对《财经》表示,将充分利用数字人民币钱包的“计息”新特性,积极探索金融产品创新。未来将研究并设计一系列既保持支付便利性、又兼具收益性的数字人民币金融产品方案。
在此背景下,数字人民币运营机构有望进一步扩容。
目前,官方披露的数字人民币运营机构共十家,分别是:工商银行、农业银行、中国银行、建设银行、交通银行、邮政储蓄银行、招商银行、兴业银行、微众银行(微信支付)和网商银行(支付宝)。
《财经》多方获悉,接下来,更多的商业银行有望加入数字人民币运营机构阵容,其中包括股份行和部分头部城商行。
在技术架构上,数字人民币坚持“以账户为基础、兼容分布式账本技术特点”,实现兼容账户型管理优势和区块链效率优势。
“当前,加密资产和稳定币以价值型为基本技术路线,由此形成的一种流行判断是,只有区块链的运用才是真正的数字货币。中国的试点和实践证明,以账户为基础,运用智能合约等数字技术,可以实现更低成本、更高效率的数字货币支付服务。”陆磊在前述署名文章中称。
技术路线差异的背后,更是数字货币路径的分歧。
2025年,美国通过《指导与建立美元稳定币国家创新法案》(下称《天才法案》)确立美元稳定币的合法地位,同时立法全面限制发展央行数字货币(Central Bank Digital Currency,CBDC)。同年,中国宣布持续打击包括稳定币在内的虚拟货币炒作,并将“稳步发展数字人民币”写入《中共中央关于制定国民经济和社会发展第十五个五年规划的建议》(下称“‘十五五’规划建议”)。
“全球经济体在数字货币的发展路线上存在分歧。”西班牙对外银行亚洲首席经济学家夏乐对《财经》表示,美国目前基本确定要走由私营部门主导的稳定币路线,而中国坚定地走央行数字货币道路。
“进入2026年,随着《数字资产市场清晰法》(CLARITY Act)在国会实质推进,受美国政府背书的加密货币可能将加速融入传统金融体系。”香港中文大学(深圳)前海国际事务研究院助理院长、副研究员包宏在其署名文章中表示,这种具有排他性的“美元数字化”扩张,势必对其他国家的货币主权构成严重挑战,进而激化与全球央行数字货币阵营(如数字欧元、数字人民币等)的对立,并加剧新兴市场面临的“数字美元化”风险。

数字人民币2.0最受关注的调整,是从数字现金到数字存款的变革。图/视觉中国
2.0正式启动:银行业务竞相落地
数字人民币2.0正式启动以来,商业银行纷纷宣布落地相关业务。
1月28日,工商银行北京分行宣布办理一笔总额10亿元的数字人民币贷款业务。这是数字人民币计息后,工行系统内首笔数字人民币贷款业务。
跨境场景的数字人民币业务更是密集落地,参与方也加速覆盖更多中小银行。
1月20日,广发银行宣布顺利完成全行首笔代理模式下多家mBridge(多边央行数字货币桥)跨境汇款业务。广发银行称,此次业务落地是该行积极响应《行动方案》要求,在数字人民币跨境支付领域的重要实践。
奉化农商行宣布,在央行宁波市分行指导下,依托mBridge系统,顺利办理首笔数字货币桥跨境支付业务,该笔资金实时汇达香港指定账户,实现该行在跨境金融数字化服务方面的新突破。
mBridge是由国际清算银行(香港)创新中心、中国人民银行数字货币研究所、香港金融管理局、泰国中央银行、阿联酋中央银行共同参与的跨境支付创新项目。
该项目基于区块链与分布式账本技术,实现多国央行数字货币的互联互通,具有交易实时到账、成本低廉、流程透明、风险可控等显著优势。国金证券报告显示,实现多方点对点直接交互,减少了传统跨境支付模式对SWIFT和代理银行的依赖,使跨境支付结算时间从3天-5天缩短至6秒-9秒,成本显著降低。
截至目前,mBridge已在中国、泰国、阿联酋、中国香港、中国澳门五地央行/货币当局之间建立连接,并不断推动更多观察员国加入项目。
根据央行数据,自2024年6月试运营至2025年底,多边央行数字货币桥累计处理跨境支付业务4868笔,累计交易金额折合人民币约4778亿元,其中数字人民币在各币种交易额中占比约96%。

此前稍早,数字人民币国际运营中心也频传佳音。
2025年9月24日,数字人民币国际运营中心在上海正式运营,同时推出三大业务平台,分别是:跨境数字支付平台(数币达)、区块链服务平台及数字资产平台。
2025年12月以来,中国银行、网商银行、工商银行等数字人民币运营机构先后宣布基于“数币达”落地数字人民币相关跨境支付业务。
公开信息显示,“数币达”立足于支持人民币国际化与跨境使用,探索运用法定数字货币解决传统跨境支付中存在的痛点。
2024年,中国人民银行与老挝央行(老挝人民民主共和国银行)签署《关于加强数字支付和央行数字货币合作的谅解备忘录》。据媒体报道,在此框架下,中老双边央行于2025年12月启动了双边跨境数字支付合作第一阶段项目:完成“数币达”与老挝国家支付网络(LAPNet)系统的互联互通,并支持部分数字人民币运营机构试点实现了“内包外用”。
据中国银行介绍,该项业务服务将大幅降低中老跨境结算门槛,实现“支付-兑换-清算”全流程无缝体验:中国游客在老挝境内消费时,无需兑换外币,只需打开数字人民币App扫码商户二维码,即可按实时汇率直接完成本币支付;老挝本地商户无需额外改造收款设备,沿用既有方式即可实现资金的合规自动到账。
更早之前,中国宝武旗下产业链金融信息服务平台欧冶金服与交通银行合作完成了首单数字资产平台链上保理融资业务,展示了数字人民币在区块链上数字资产DVP(券款对付)中应用。
本次交易中,欧冶金服通过数字资产平台,将客户的一笔数字资产(应收账款电子凭证)转移给银行,银行再基于这笔数字资产向客户放款。
“本次交易主要是为验证产业数字资产与数字人民币结合的可行路径,结果显示,数字人民币在该场景中‘可发放、可提取、可使用’。”欧冶金服总经理王磊对《财经》表示,与传统账户相比,数字人民币还具备跨行放款便捷、结算实时到账等优势。
机制升级:数字现金到数字存款
商业银行密集落子背后,是数字人民币自2020年正式启动试点以来,最为重大的一次机制改革升级。
“《行动方案》从机制上明确了数字人民币将从数字现金时代迈入数字存款货币(Digital Deposit Money)时代。”陆磊在前述文章中写道。
事实上,数字人民币2.0最受关注的调整,正是从数字现金到数字存款的变革。
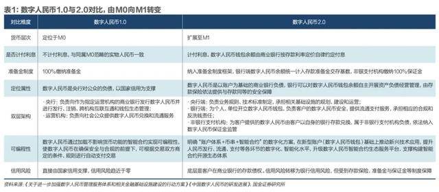
《行动方案》规范了数字人民币计量框架,将银行类数字人民币业务运营机构的数字人民币纳入准备金制度框架管理,其开立的数字人民币钱包余额统一计入存款准备金交存基数。参与数字人民币运营的非银行支付机构实施100%的数字人民币保证金。数字人民币钱包余额按照流动性分别计入相应货币层次。
所谓计量框架调整,主要指银行钱包中的数字人民币实现从M0到M1,甚至M2的货币层次跨越。
陆磊表示,这一制度安排明确了客户在商业银行钱包中的数字人民币是以账户为基础的商业银行负债,标志着数字人民币由现金型1.0版进入存款货币型数字人民币2.0版。

对个人和企业用户来说,最大的变化是数字人民币开始计息。
2026年1月1日起,银行类数字人民币运营机构将为开立在该行的数字人民币实名钱包余额按照该行活期存款挂牌利率计付利息,计结息规则与活期存款一致。目前,各运营机构活期存款挂牌利率为0.05%。
财付通与微众银行联合数字人民币项目组表示,将充分利用数字人民币钱包的“计息”新特性,积极探索金融产品创新。未来将研究并设计一系列既保持支付便利性,又兼具收益性的数字人民币金融产品方案,让用户的数字资产不仅能便捷流通,还能实现保值增值。
据陆磊介绍,推动数字人民币2.0落地的背景是,全球各央行推动的数字货币面临四大共同的理论和现实挑战。
一是必须正确认识快速迭代的现代化数字支付工具对中央银行货币调控的挑战;二是必须正确处理数字现金(Digital Currency)发展与金融“脱媒”风险挑战;三是必须正确处理数字现金作为中央银行负债与商业银行责任的挑战;四是必须正确处理兼容银行账户的“中心化”管理与区块链(分布式账本,DLT)“去中心化”特点的挑战。
在此背景下,《行动方案》在具有数字货币特征的电子支付工具(DC/EP)理论框架下进一步优化了“双层架构”。
在顶层中央银行端,数字人民币由中央银行负责业务规则、技术标准制定,承担相关基础设施的规划、建设和运营。在二层业务运营机构(下称“运营机构”)端,商业银行在自身界面为个人、单位开立数字人民币钱包,负责客户的数字人民币安全,提供流通支付服务,承担相应的合规和反洗钱责任,纳入存款保险范畴,与存款享有同等安全保障。非银行支付机构为客户提供的数字人民币由客户以自身的银行存款兑换,属于非银行支付机构负债,依法纳入数字人民币保证金监管。
邹传伟对《财经》表示,数字人民币2.0有三项关键转型:
一是明确数字人民币的商业银行负债属性,将运营机构的数字人民币纳入准备金制度框架,统一计入存款准备金交存基数,实现从M0到M1的货币层次跨越;
二是为数字人民币实名钱包余额计付利息,并严格遵守存款利率定价自律约定,进一步强化资金吸引力;
三是数字人民币钱包资金与存款享有同等法律地位与保障,统一纳入存款保险覆盖范围,充分保障资金安全。
针对非银支付机构,邹传伟表示,监管层强化对非银行支付机构的规范管理,要求其提供数字人民币服务时遵循严格监管标准:一是实施100%数字人民币保证金制度保障客户资金安全;二是明确其为客户提供的数字人民币属于自身负债,依法纳入数字人民币保证金监管。
在技术架构上,数字人民币坚持“以账户为基础、兼容分布式账本技术特点”。
《行动方案》明确了“账户体系+币串+智能合约”的数字化方案,提出升级现有账户体系,在新型账户(数字人民币钱包)基础上推动新兴技术应用,提升人民币发行、流通、支付等各环节的数字化、智能化水平,升级数字人民币智能合约生态服务平台,支撑构建智能合约开源生态体系。
其中,智能合约技术被寄予厚望。
“数字人民币在智能合约领域的创新,在于其创造了一种兼容但不依赖区块链的智能合约体系。”交行数币业务相关负责人表示,该体系既支持基于银行账户的智能合约,也兼容基于区块链的链上合约,并实现两套合约间的联通与协同。
目前数字人民币运营管理中心运营的智能合约生态服务平台包括元管家、智能贷款、智能补贴(或智能代发)等标准模板。
过去一年间,第三方供应链金融平台中企云链成功落地了至少六笔基于数字人民币的供应链保理融资业务,这些交易均创新性地应用了数字人民币的智能合约技术。
据中企云链副总裁栗宇介绍,目前中企云链平台已汇聚超过60万家活跃企业用户。平台可通过数字人民币的智能合约功能,实现融资资金的闭环管理。当供应商获得数字人民币融资后,可自动锁定资金流向,确保款项只能定向支付至预设的上游企业账户,从而在技术层面彻底规避了资金挪用风险。
“借助智能合约的透明可追溯特性,能够实现资金流向的‘无限级穿透式监管’,其追溯能力远超传统账户体系1-2级的反洗钱监测水平。”栗宇强调,“这种对供应链真实贸易背景的强验证能力,正是数字人民币相较于传统账户体系最具革命性的优势所在。”
“数字人民币与区块链技术的紧密结合,是我们接下来工作的重中之重。”前述交行负责人对《财经》表示。
动能激活:对公场景蓝海待启
在数字现金1.0时代,如何调动运营机构和用户积极性一度是数字人民币推广过程中的老大难问题。
来自江苏的刘先生表示,其所在单位工资以数字人民币形式发放,他收到工资后会第一时间转回银行账户。一方面是因为在他的生活中数字人民币应用场景太少;另一方面,数字人民币不付息也令其缺乏持有动力。
多位银行业受访人士对《财经》表示,过去几年,数字人民币推广一度陷入“发补贴才有人用”的现实困境。由于用户使用较少,部分曾经具备数币收单系统的零售点,因为长期不用,收银员有时都会忘记了可以收数字人民币。
截至2025年12月末,数字人民币试点地区累计交易金额19.5万亿元,处理交易笔数35.7亿笔,数字人民币App累计开立个人钱包2.3亿个,已开立数字人民币单位钱包1908万个。

王永利对《财经》表示,数字人民币1.0定位为M0,完全沿用现金投放和管理的规则,也导致数字人民币供应量和应用场景非常有限,与移动支付相比不具优势,难以充分调动运营机构和社会使用者积极性等问题。
“银行难以就数字现金服务收费,更无法基于数字现金发展存贷业务,商业银行承担了管理成本和责任,却没有获得相应权利和利益,推广数字人民币的积极性普遍不足。同时,数字现金不计息,个人和企业也缺乏持有数字人民币的动力。”王永利补充说。
此番数字人民币2.0落地后,银行有望构建基于数字人民币的可持续商业模式。
邹传伟认为,数字人民币钱包不仅是银行承接的支付通道,还成为核心的负债来源。用户通过使用数字人民币钱包存放资金,为银行提供了低成本的资金。在此基础上,银行未来可以围绕数字人民币钱包构建“支付—存款—信贷”的综合服务方案。银行将来可以数字人民币支付场景为入口,吸引客户沉淀数字存款货币,再基于客户的资金规模与交易行为,为客户提供个性化、高质量信贷支持。
一位资深数字货币研究人士对《财经》表示,上述可持续商业模式的核心是数字人民币存款有望具备与传统存款一样的信贷功能和乘数效应。
在部分准备金制度下,商业银行吸收数字人民币后,仅需按规定比例缴存准备金,剩余资金可自由投放信贷。这一调整使数字人民币获得信用创造属性,通过“存款-放贷-再存款”的循环链条,实现货币乘数效应。
据广发证券测算,假设数字人民币法定准备金率为6%,则其货币乘数为16.7。也就是说100元的基础货币理论上可派生出1670元广义货币。
与此同时,银行类运营机构对数字人民币场景探索的重点有望转向B端(企业端)的对公场景。
张健华此前接受《财经》专访时表示,数字人民币在C端应用较为成熟,而B端应用主要是工资代发、税费缴纳等,仅限于试点单位、试点地区,以及试点业务品种。这在很大程度上限制了它作为法定货币的功能。未来,数字人民币有望与产业深度融合,形成涵盖支付结算、融资服务、供应链管理等环节的完整产业生态。“我认为数字人民币在B端的应用前景会更广一些。”张健华称。
多位银行业人士对《财经》表示,接下来B端和跨境场景将是数字人民币展业的重点领域。
展望未来,多家数字人民币试点企业有关责任人对《财经》表示,“期待看到数字人民币在增加运营机构数量、放开对公钱包额度限制,以及对数字人民币试点企业予以政策扶持方面有更多进展。”
“数字人民币运营机构目前只有十家商业银行,未来运营主体将进一步扩容,财付通(微信支付)、支付宝等非银支付机构也有可能申请成为运营机构,数字人民币钱包与非银支付钱包会有更多合作机会。”张健华对《财经》表示。
《财经》多方获悉,接下来,更多商业银行有望加入数字人民币运营机构阵容,其中包括股份行和部分头部城商行。
另据多家媒体报道,各家参与运营银行的手机银行以及微信、支付宝等非银支付平台,将逐步获得开立数字人民币钱包的权限。
对此,邹传伟在接受《财经》采访时表示,国内零售收单市场仍以非银支付机构为主,允许非银支付机构独立开立数字人民币钱包,有望调动其推广数字人民币的积极性。“以前数字人民币收单只能依托商业银行钱包,支付机构在这个过程中要把客户信息提供给银行,因此推广数字人民币积极性不算高。”
目前,微信支付和支付宝占据了国内主要的零售收单市场份额。“因此,部分支付机构也将数字人民币2.0版视为改变市场格局和非银钱包生态的一个机会。”邹传伟说。
“目前,C端用户主要痛点集中在受理网络不够完善,不是每一家商户都能够接受数字人民币支付,这可能给个人消费者带来一定困扰。”前述交行数字人民币有关负责人表示,接下来,希望与各运营机构,包括支付宝、微信支付等非银支付机构,共同针对各自商户完成数字人民币受理改造,为消费者提供更好的受理环境。
财付通与微众银行联合数字人民币项目组表示,2026年将聚焦微信生态,在产品功能与场景应用两大维度实现突破性进展。
其中,将重点拓展广阔的民生与高频刚需场景。项目组计划深耕政务缴费、医疗健康、公共交通等与百姓生活息息相关的领域,推动数字人民币更深层次地融入微信生态的核心支付场景。
同时,也将持续开放微信商户生态,拓展数字人民币在微信体系内的商户覆盖范围与应用深度,从线上到线下积极拓展商户规模。在目前已支持视频号、小程序支付的基础上,将进一步向App、H5等全渠道支付场景扩展,持续便利用户使用数字人民币支付消费。
路径分化:全球数币博弈升级
“当前,加密资产和稳定币以价值型为基本技术路线,由此形成的一种流行判断是,只有区块链的运用才是真正的数字货币。”陆磊在署名文章中表示,中国的试点和实践证明,以账户为基础,运用智能合约等数字技术,可以实现更低成本、更高效率的数字货币支付服务。
2025年,美国通过了三项关键的数字货币法案:《天才法案》《2025数字资产市场清晰法案》和《反央行数字货币监控国家法案》。
其中,《天才法案》确立了联邦层面的稳定币监管框架,《反央行数字货币监控国家法案》则从法律层面全面限制美联储发行央行数字货币(CBDC)。
中银证券全球首席经济学家管涛认为,这标志着私人发行美元数字货币(即美元稳定币)将逐步被监管“收编”。
与此同时,中国宣布持续打击包括稳定币在内的虚拟货币相关非法金融活动,并将“稳步发展数字人民币”写入“十五五”规划建议。2026年初,数字人民币2.0版正式落地。
“稳定币与数字人民币表面上都在回应‘数字时代如何实现高效支付与结算’的问题,但在更深层次上,代表的是两条截然不同的金融发展路径。”复旦大学国际金融学院党总支副书记、副院长高华声撰文称,这种差异并非技术路线之争,而是围绕货币主权、金融结构与治理逻辑展开的“制度分叉”。
“中国的选择并非排斥稳定币,而是拒绝将货币主权外包给私人稳定币。”在高华声看来,数字人民币2.0的真正意义在于,它回答了一个根本问题:在数字时代,货币应当属于谁。“中国给出的答案是,货币必须是公共品,且只能由央行以数字形式提供。”

两国数字货币路径分化,指向了以美元为核心的国际货币体系变迁加速。
国际货币基金组织(IMF)发布的数据显示,2025年三季度,美元在全球外汇储备中的占比从二季度的57.08%下降至56.92%,连续超过十个季度低于60%,创1995年以来的最低值。
与此同时,美元计价的稳定币占稳定币总市值的99%以上,其储备资产以美债为主。有市场观点认为,美国的稳定币路线亦有为美元霸权“续命”之意。
正因如此,多位受访人士认为,挂钩其他主权货币的稳定币已难成气候。“美元占据了99%的稳定币市场份额,其他主权货币发展稳定币的空间已经很小。”王永利对《财经》表示,非美经济体继续发展稳定币可能存在主权货币被冲击的风险。
值得注意的是,将稳定币纳入监管后,欧盟仍计划推出数字欧元。
据《环球》杂志报道,欧央行近日宣告数字欧元已完成技术准备工作,具备推出条件,2026年将开启相关立法程序。报道称,数字欧元的制度设想之一正是维护货币主权与战略自主。欧央行市场基础设施和支付部门顾问于尔根·沙夫将数字欧元视作“捍卫欧洲货币主权的坚实防线”。
但美元稳定币的路径也难言一帆风顺。夏乐在2026年中国首席经济学家论坛上指出,美国国内关于稳定币的讨论远未达成统一。
支持方认为,美元稳定币凭借现有市场优势,前景广阔且能巩固美元的国际货币地位;但反对声音同样尖锐,美国经济学家普遍指出四大核心问题:一是美债与稳定币的过度绑定可能引发“火烧连营”风险,若美债信用受损,将直接拖累美元信用根基;二是铸币税流失风险,原本由美国政府收取的铸币税若转向私营稳定币发行方,将造成财政收益损失;三是对现有金融体系的冲击,这必然遭到华尔街金融巨头的抵制;四是稳定币易沦为地下经济工具,其使用场景可能大量涉及灰色交易、走私乃至跨国犯罪,最终引发公共政策的强力反弹。
在宣布打击虚拟货币炒作的通稿上,中国金融管理部门也表示,稳定币目前无法有效满足客户身份识别、反洗钱等方面的要求,存在被用于洗钱、集资诈骗、违规跨境转移资金等非法活动的风险。
一位外资券商经济学家的观点更为犀利,他对《财经》表示,美元稳定币在很大程度上是对过去地下美元体系的数字化替代,其本质上难以摆脱与灰色经济的关联。
数字货币路线选择与货币国际化的关联,成为各方关注的另一核心议题。
“十五五”规划建议提出,要推进人民币国际化,提升资本项目开放水平,建设自主可控的人民币跨境支付体系。其中,数字人民币的跨境应用被视作跨境支付体系建设的一部分,也被认为是推进人民币国际化的助力之一。
广发证券发布报告称,凭借技术赋能清算效率、场景拓展货币使用、监管优化流通环境的三重共振,数字人民币正成为人民币国际化的“数字引擎”。
夏乐认为,数字货币时代的到来有望推动新技术和新场景落地,而变化往往会带来新的竞争机会。
“随着技术的进步,数字货币流通速度和覆盖面、交易的频率和规模等都在快速放大,其影响力将不断加大。”王永利对《财经》表示,这或许将给国际货币体系调整提供契机。
同时,王永利强调,一国货币的国际化进程,根本上取决于国家的综合国力和国际影响力,而非纯技术手段。而综合国力和国际影响力,不仅包括经济实力,还涵盖教育科研、社会治理以及军事、外交等多个维度。“无论选择何种路径,最终能否推动货币国际化,关键还是国家整体实力的支撑。”
