今天分享的是:储能行业专题报告:行业增长明确,关注独立储能和数据中心配储
报告共计:19页
储能行业发展专题总结
当前,储能行业正从“可选”向“必选”转型,呈现快速增长态势,其中独立储能表现尤为突出,首次超过新能源配建储能,成为行业重要增长点。这一趋势的形成得益于政策支持、市场需求激增、技术进步及产业链协同等多重因素。
从行业供需来看,2025年1-10月中国新型储能新增装机规模达35.8GW,同比增长36%,预计到2030年,保守场景下累计装机规模将达236.1GW,理想场景超291GW,未来五年复合增速超20%。储能项目呈现大型化和长时化特征,单站规模10万千瓦及以上项目占比62%,储能时长2小时及以上项目占比86%。供给端方面,受碳酸锂价格波动影响,国内储能系统和EPC中标价格筑底回升,截至2025年10月,2h储能系统中标均价576.7元/kWh,4h储能系统均价601.7元/kWh。随着需求增长与成本优化,大部分储能企业毛利率呈上升趋势,行业头部企业凭借技术、资源等优势,市场集中度有望进一步提升。
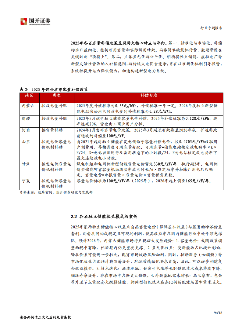
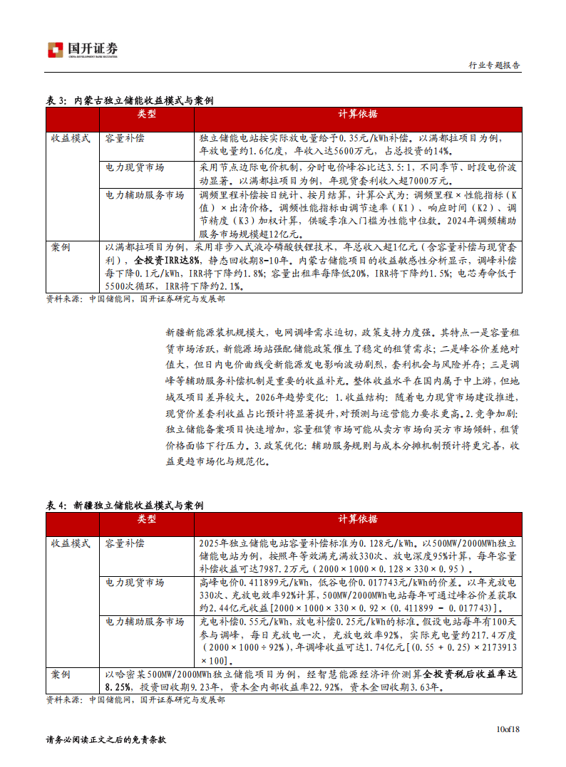
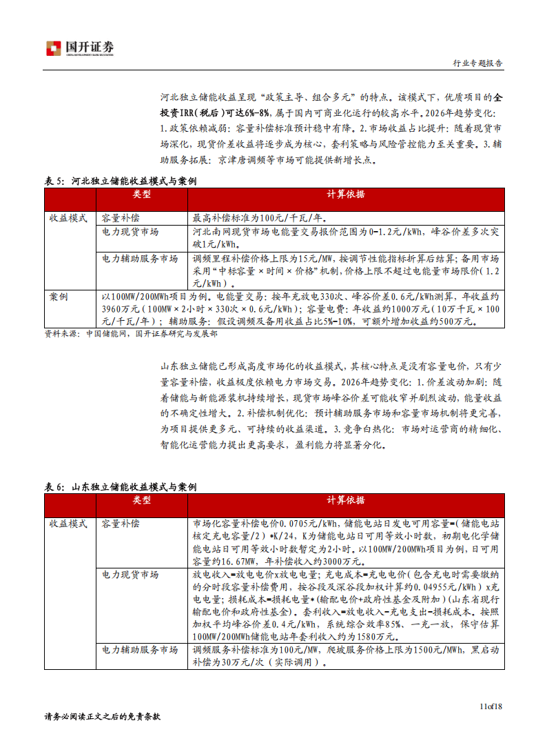
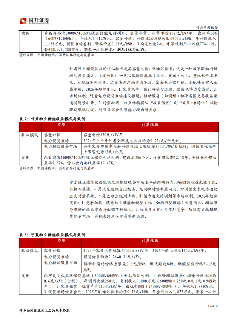
在盈利模式上,独立储能形成了容量价值收益、辅助服务收益、电能量市场收益三类核心模式,构成“基础+稳定+增量”的收益组合。容量收益提供保底保障,辅助服务收益稳定且具备技术溢价,电能量市场收益则依赖峰谷价差套利,潜力与风险并存。2025年1-11月,国内主要储能市场现货价差呈分化走势,甘肃、蒙西等新能源富集区价差收窄,山东、山西市场相对稳定,广东呈现“两头高、中间低”特征,陕西在新能源大发时段价差扩大,为储能套利提供了空间。各地也出台了差异化的容量补偿政策,推动独立储能市场化、规范化发展。
全球数据中心配储市场空间广阔,成为储能行业新的增长引擎。数据中心储能主要采用发电侧绿电直供模式和机房侧储能BESS模式,前者侧重源头绿色稳定供电,后者聚焦本地供电可靠性与经济性提升。在国内外数据中心高速发展的推动下,配储需求持续旺盛,根据预测,2027年全球数据中心储能锂电池出货量将超69GWh,2030年有望增至300GWh,2024-2030年复合增速超80%。
总体而言,在政策引导与市场驱动下,储能行业正迈向高质量发展阶段,独立储能与数据中心配储两大领域齐头并进,技术迭代与商业模式创新持续推动行业升级,为新型电力系统建设提供重要支撑。
以下为报告节选内容
















上一篇:电容柜为啥不用空开,只靠熔断器?
下一篇:N115炭黑最近价格