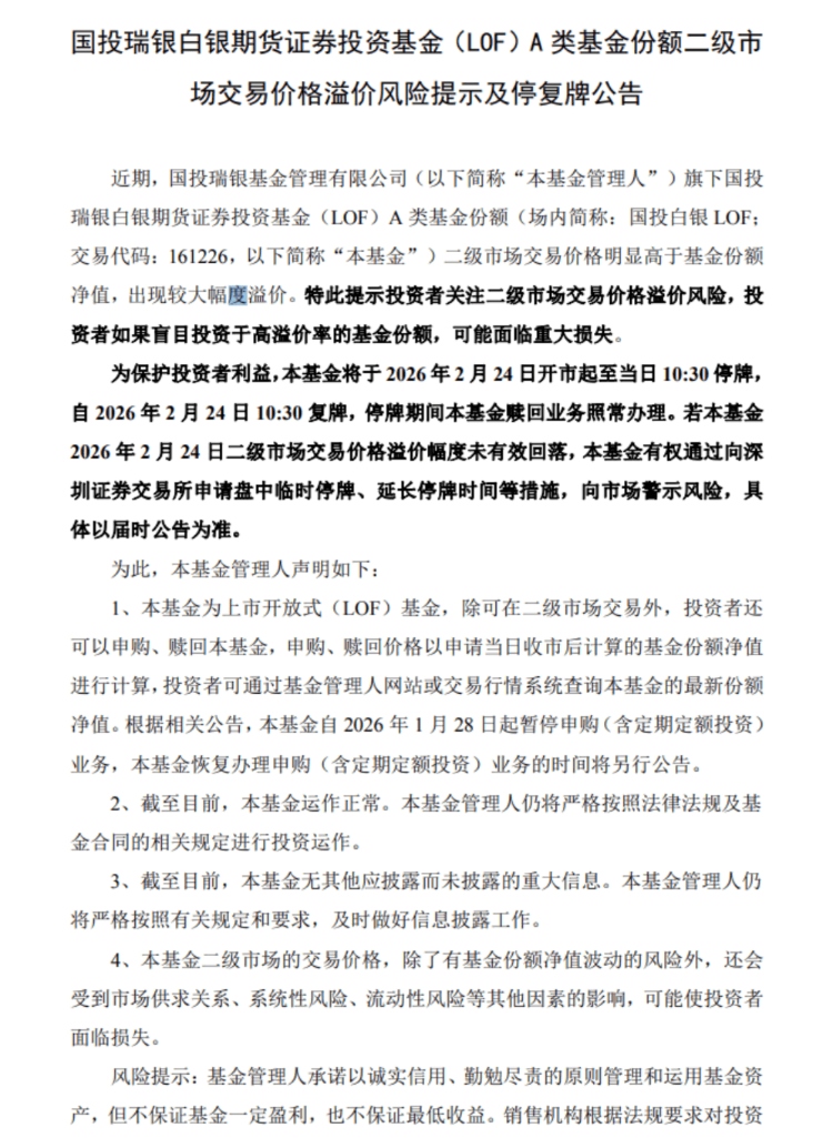
2月23日,国投白银LOF(161226)公告,基金将于2026年2月24日开市起至当日10:30停牌,自2026年2月24日10:30复牌,停牌期间本基金赎回业务照常办理。
若本基金2026年2月24日二级市场交易价格溢价幅度未有效回落,本基金有权通过向深圳证券交易所申请盘中临时停牌、延长停牌时间等措施,向市场警示风险,具体以届时公告为准。

2月23日晚间,国投资本公告称,近期,公司下属三级控股投资企业国投瑞银基金管理有限公司(简称“国投瑞银基金”)旗下国投瑞银白银期货证券投资基金(LOF)估值调整事项受到市场关注,国投瑞银基金已于2026年2月15日发布相关事项的专项工作方案。
经初步测算,预计本次方案将对公司2026年度归母净利润产生一定负面影响,影响金额低于公司2024年度经审计归母净利润的5%,不会对公司整体业务发展产生实质性影响。

黄金白银大涨
周一(2月23日)纽约尾盘,现货黄金涨2.38%,报5229.70美元/盎司。COMEX黄金期货涨3.31%,报5248.90美元/盎司。现货白银涨3.99%,报88.0245美元/盎司,北京时间04:52曾达到89.0460美元。COMEX白银期货涨7.26%,报89.000美元/盎司,04:52曾达到89.500美元。
来源:中国经济网微信综合财联社、每日经济新闻、央视财经