
文|白静 编辑/沈福保
来源/商讯杂志
2月12日晚,北京银行宣布换帅。公告显示,现年已满60岁的北京银行党委书记、董事长霍学文将到龄退休,关文杰被任命为党委书记,按惯例将接任董事长。
值得注意的是,“70后”的关文杰是为从业超37年的银行老将。其早年在建设银行财会岗位干起,后逐步走上管理岗位,2022年被聘任成为华夏银行行长,到2024年初被调任北京农商银行“一把手”。
然而,关文杰掌舵的北京银行如今正面临多重挑战:业绩失速、违规罚单不断、卷入官司引争议,这位履历出彩的新掌舵人又能否带队北京银行重新夺回“城商行一哥”的荣光?
业绩失速
关文杰接棒北京银行,面临的挑战并不轻松。
2025年第一季度,北京银行营收和归母净利润同比增速首次双双转负,第二季度出现反弹,但终究未能持续,第三季度再次双双转负。
数据显示,2025年第三季度,北京银行实现营收153.70亿元,同比增长-5.71%;实现归母净利润60.11亿元,同比增长-1.85%。前三季度,实现营收515.88亿元,同比增长-1.08%;实现归母净利润210.64亿元,同比增长0.26%。

图源:北京银行公告
横向对比来看,北京银行2025年前三季度虽然避免了“双降”的尴尬,但北京银行在城商银行排名中,分别仅位列17家A股上市城商行的第15位和第14位,增速显著落后于江苏银行、宁波银行等同类银行。

图源:wind
值得一提的是,从营收总额看,2025年前三季度,江苏银行实现营业收入671.83亿元,归母净利润超过300亿元,领跑A股上市城商行,为305.83亿元。
要知道,北京银行此前资产规模长期位列A股上市城商行首位,被称为城商行“一哥”。
但2020年起,北京银行业绩急转直下。公开资料显示,2020-2024年,北京银行总营收分别为642.99亿元、662.75亿元、662.76亿元和667.11亿元,同比增速分别为1.85%、3.07%、0.01%和0.66%。同期,其净利润增长动能也持续低于5%。
相比之下,北京银行的资产规模已被江苏银行超越,2022年江苏银行便以706亿元营收、254亿元净利润实现反超。与此同时,宁波银行的营收与净利润与北京银行的差距也在不断缩小。2023年时,宁波银行净利润距北京银行仅差1亿元,而2024年时,宁波银行归母净利润已经超过北京银行,位居城商行第二。
频收大额罚单
业绩低迷的问题还未摆脱,合规风控的长期缺位,更是北京银行发展路上的“致命伤”。
2025年12月31日,国家金融监督管理总局青岛监管局最新披露的行政处罚信息显示,北京银行青岛分行被罚款80万元。具体来看,本次被罚的违规行为集中在对公业务核心环节。监管文件明确指出,其不仅存在对公贷款管理不审慎的问题,还在票据业务中存在违规操作。

图源:国家金融监督管理总局青岛监管局
北京银行青岛分行因违规问题被罚并非头一遭。2021年7月,该分行就曾因违反房地产行业政策被罚35万元,4名责任人同样被问责警告。
而对于北京银行而言,过去的2025年更是“多事之秋”。仅这一年,北京银行就因各类违规累计被罚款超过三千万元。2025年年初,西安支行因保险代销环节存在欺骗投保人行为被通报;同年2月,乌鲁木齐分行因违反支付结算业务、征信以及反洗钱管理规定,被处以133.5万元的罚款;5月,北京银行南昌地区三家机构因信贷“三查”未尽职、贷前调查不足等问题被连续处罚,北京银行南昌分行、北京银行南昌红谷滩支行以及北京银行南昌高新支行被开出多张罚款,合计罚款293万元;9月北京银行因贷款风险分类不准确、违规为土地储备融资等问题,被罚款530万元;2025年11月底因违反账户管理、反洗钱不力等九项问题,再次被罚款超2500万元,
若将时间再往前推,2023年6月北京银行还曾因小微企业贷款分类问题、房地产违规等收到监管部门一张4830万元的大额罚单。
从总行屡收千万级罚单,到青岛分行此次因基础业务违规被问责,都暴露出其内控体系与业务增速之间的差距。
对北京银行而言,截至2025年9月,近4.9万亿元的资产规模应对这些罚款只是毛毛雨,但是频繁被处罚反映出其合规管理始终跟不上发展脚步。
积存金业务现“乌龙”
被夺去“一哥”名头的破局之法还未找到,治理短板积累的合规风险又持续背刺。旧问题还未解决,新的操作失误又出现了。
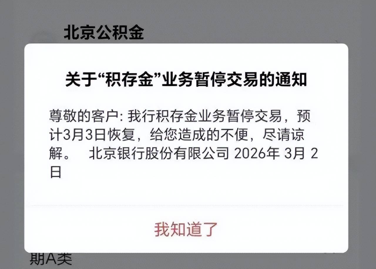
2026年3月2日,北京银行积存金业务系统出现严重异常,实时买入价格错误标价为1.6元/克,而实时卖出价则为1173.40元/克。
部分网友在社交媒体上晒出的图片显示,其迅速以1.6元每克的价格大量买入并显示交易成功,但随后相关订单被银行单方面撤销,甚至有卖出成功的也被银行将获利划走。
面对突发的系统BUG,北京银行采取了紧急关停措施,直接将手机银行APP贵金属业务板块中的积存金模块入口隐藏,该板块从页面中“消失”。这一操作直接导致所有积存金相关业务停摆,投资者无法办理买入、卖出、兑换实物等新操作,原有积存金账户内的资产也暂时无法查看。用户打开相关页面后,系统弹窗显示了一份《关于“积存金”业务暂停交易的通知》,称积存金业务暂停交易,预计于3月3日恢复。

3月3日上午,北京银行积存金业务功能已经恢复。据经济观察报报道,有投资者当日以1.60元/克买入积存金,随后卖出转入储蓄卡的余额全部被北京银行资金运营中心扣划了。
此举也引发了部分投资者不满。有投资者直言,系统无限期修复可能导致错过正常交易期,造成不必要的投资损失。“早上想卖,居然说系统有问题。再看,积存金下线了”,有网友吐槽称,“本来积存金交易的时间就很短,没想到还这样不靠谱。”
电商时代下,因商家标价错误、系统故障等问题引发的纠纷也日益增多。北京银行在该事件下,并未与投资者协商,而是直接通过短信通知,单方面撤销了已成交的订单。这也暴露出北京银行内控合规问题和风险处置能力的缺失。
换帅易,破局难
为了稳住行业地位,北京银行的高层团队频繁出现人事变动。
2025年6月,北京银行选聘了三位70后高管:副行长毛文利(原北京农商银行副行长)、首席风险官房旭、首席信息官明立松。
而这只是近两年来北京银行频繁人事变动的冰山一角。2025年2月份,原行长杨书剑突然宣布辞任,调任华夏银行董事长。此后,行长职责一直由副行长戴炜代为履行;直到同年5月底,戴炜任北京银行行长的任职资格才正式获批。
如今,北京银行又迎来新的掌舵者。
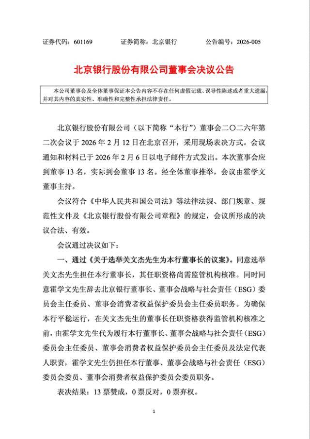
2026年2月12日,北京银行迎来重要时刻——关文杰任北京银行董事长。

图源:北京银行公告
资料显示,关文杰早期在建设银行工作,后加入华夏银行并工作长达20余年,历任副行长、财务负责人、首席财务官、行长等职。在2023年4月至2024年1月期间,担任华夏银行行长近9个月,在此之前担任华夏银行副行长职务超5年。
在关文杰华夏银行行长一职获批9个多月后,他便转战加入了北京农商行。今年1月末,关文杰因工作原因辞任;1月22日,关文杰以北京银行党委书记身份正式亮相,宣告其完成跨机构调任。
此次履新,再次印证了北京市属金融机构高管“轮岗”的常态化机制。实际上,华夏银行现任董事长杨书剑此前为北京银行行长。2025年3月,华夏银行、北京银行、北京农商行签订战略合作协议,将通过数据共享等机制构建优势互补、和合共生的金融生态圈。
如今,行业竞争加速重塑的背景下,如何挖掘新的利润增长点,是关文杰面临的的首要课题。而北京银行的转型困局恰是传统城商行的时代缩影。
戴炜认为,中小银行需走出差异化、特色化、专业化发展之路,尤其亟需实行银行业数字化转型。在调任前的2025年11月,作为北京农商行董事长的关文杰,仍带队专题调研数字化转型,明确提出要加快AI与平台场景的深度融合,强化系统整合与数据共享。
破局的关键,或许在于数字金融。
北京银行前任董事长霍学文也曾在此前提出,北京银行将践行“All in AI”理念,将人工智能深度融入金融服务的全链条、全场景,构建AI驱动的“产业大脑”;深化“数据资产化”实践,创新数据质押、数据信托、数据资产证券化等多元化工具,进一步激活数据要素的乘数效应;推动产业数字化与数字产业化双轮驱动等观点。
关文杰的到来,能否带领北京银行通过数字化打破如今的经营困难,重新找寻新的经济增长曲线,让我们拭目以待。
下一篇:苏州银行:3月6日召开董事会会议