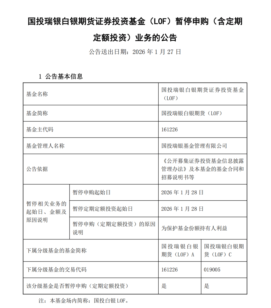
最新公告!白银基金,暂停申购!
创始人
2026-01-27 00:16:23
0

近一段时间,国投白银LOF溢价率居高不下,国投瑞银基金频频发布限购及停牌公告。

白银目前已经进入加速上涨阶段。截至1月26日晚,国际白银期货最新价格已经突破110美元/盎司。纽约期银日内一度涨超9.3%,现货白银一度涨超7.3%。

作为公募基金市场唯一一只主要投资于白银期货的基金,国投白银LOF净值一路上涨,单是2026年开年以来,涨幅就高达86%。

责编:杨喻程

校对:苏焕文

百万用户都在看

邮箱:bwb@stcn.com

相关内容

張晶霖:伦敦金低开未延续能...
市场永远不缺关于“如何选对趋势”“如何抓住机会”的技巧分享,却常常...
2026-04-18 12:26:28
现货金银走低,黄金跌逾2%...
钛媒体App 4月13日消息,现货黄金跌逾2%,现报4645.05...
2026-04-18 12:26:25
甘肃白银:延链补链壮大有色...
素有“铜城”美誉的甘肃省白银市,是我国重要的有色金属工业基地之一。...
2026-04-18 12:26:00
“围攻”老铺黄金
图片来源:界面新闻 朱咏玲 界面新闻记者 | 朱咏玲 界面新...
2026-04-18 12:25:53
恭喜你!黄金组合日到了!恰...
恭喜你!黄金组合日到了!恰逢农历二月二十六正是双倍的六六大顺
2026-04-18 12:25:51
承兑难题如何解,靠谱公司来...
承兑公司选择考量因素 在选择承兑公司时,有诸多因素需考量。信誉是关...
2026-04-18 12:25:48
一周赚一亿美元!谁是美国大...
艾森豪威尔、杰克·韦尔奇、比尔·盖茨都是奥古斯塔会员。 信息、观点...
2026-04-18 12:25:43
国金证券:给予湖南黄金买入...
国金证券股份有限公司王钦扬,吴晋恺近期对湖南黄金进行研究并发布了研...
2026-04-18 12:25:40

热门资讯

“围攻”老铺黄金 图片来源:界面新闻 朱咏玲 界面新闻记者 | 朱咏玲 界面新闻编辑 | 楼婍沁 在“古法金”...
技术分析:现货白银价格承压下行 Economies.com的分析师今日最新观点:现货 白银价格在近期的日内交易中出现下滑,主要受制于...
黄金ETF华夏(518850)... 2026年4月13日,现货黄金跳空低开后拉回4730美元/盎司上方,盘中维持窄幅震荡,现报4731美...
森合高科IPO:环保选矿领航者... 中国上市公司网/文 作为国家级专精特新“小巨人”企业,广西森合高新科技股份有限公司(简称“森合高科...
国投白银LOF:提示二级市场交... 国投 白银LOF公告称,近期该基金A类份额二级市场交易价格明显高于基金份额净值,出现较大幅度溢价。为...
每周股票复盘:招金黄金(000... 截至2026年4月10日收盘,招金黄金(000506)报收于17.93元,较上周的16.52元上涨8...
普通人买首饰避坑!黄金白银 K... 平时买金饰、项链、手镯、钻戒,家家户户都会遇到,市面上黄金、白银、铂金、18K 金、钻石五花八门,价...
白银有色披露3笔对外担保,被担... 白银有色4月9日披露3笔对外担保,被担保公司2家。对外担保明细如下表: 数据来源:天眼查APP ...
“1吨旧手机能提炼200克黄金... 网传“1吨旧手机能提炼200克黄金”,专家澄清真相 “1吨旧手机能提炼200克黄金,净赚十几万!”最...
央行发布最新金融法规修改公告 据中国人民 银行消息,为加强金融法治建设,中国人民银行发布2026年第8号公告,修改了《电子支付指引...